HOME   LIST
‹–   –›

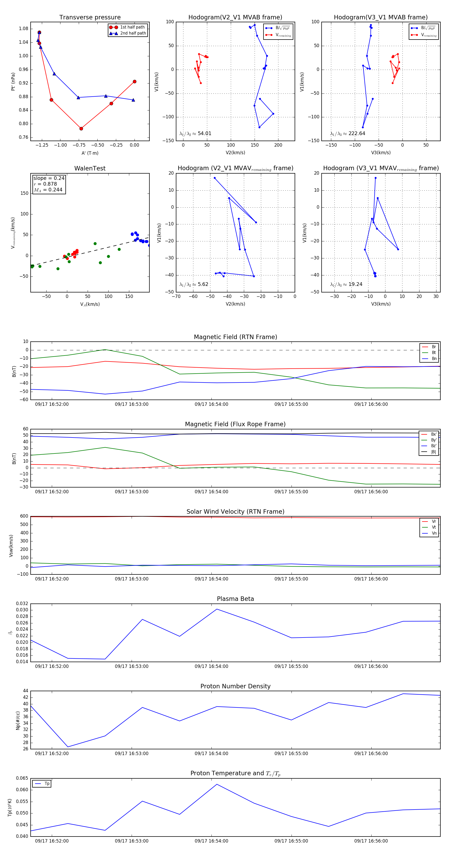
Flux Rope in 2023

Flux Rope Event 2023-09-17 16:51:44 ~ 2023-09-17 16:56:52 (309 seconds)


plot