HOME   LIST
‹–   –›

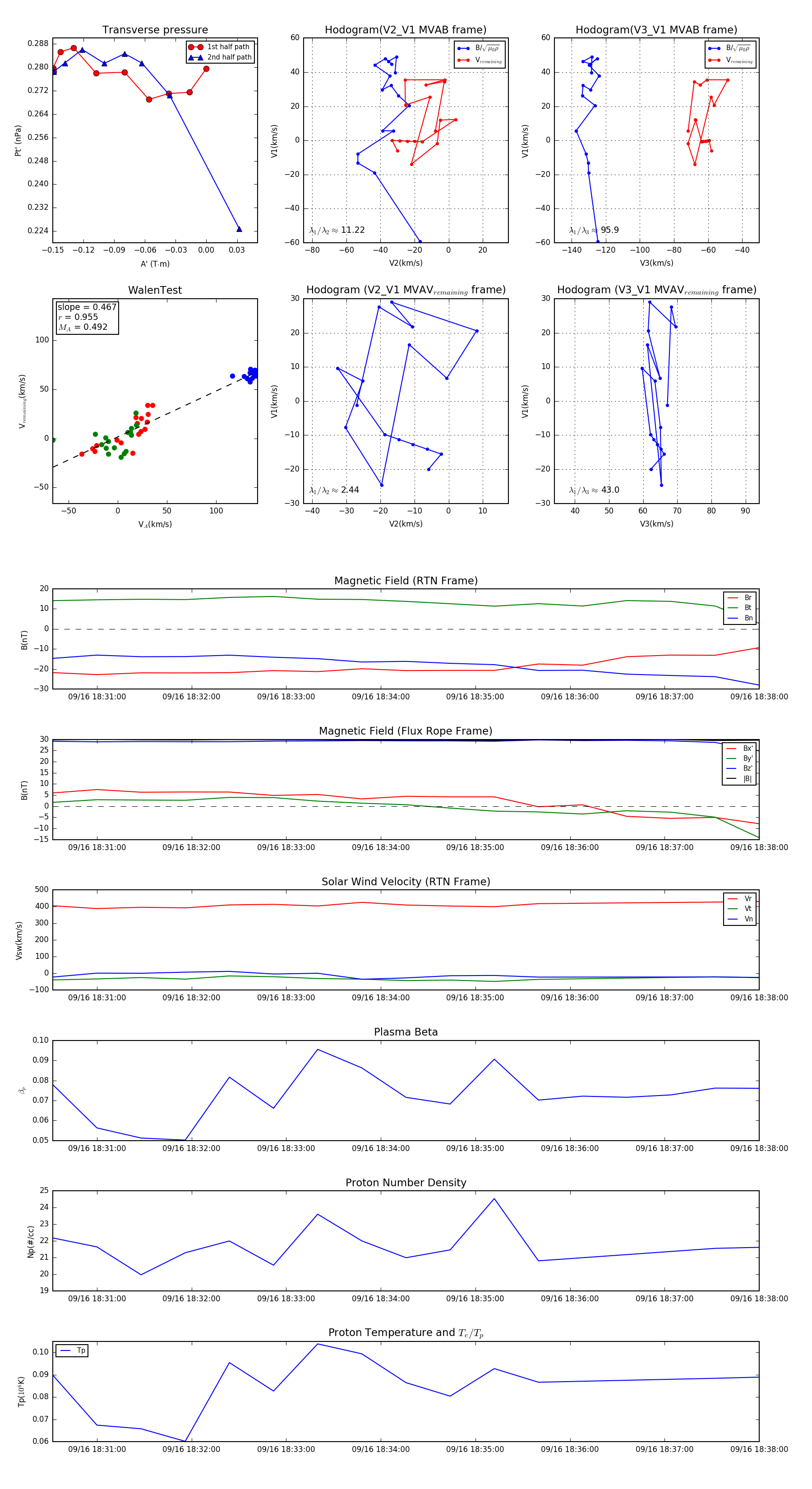
Flux Rope in 2023

Flux Rope Event 2023-09-16 18:30:32 ~ 2023-09-16 18:38:00 (449 seconds)


plot