HOME   LIST
‹–   –›

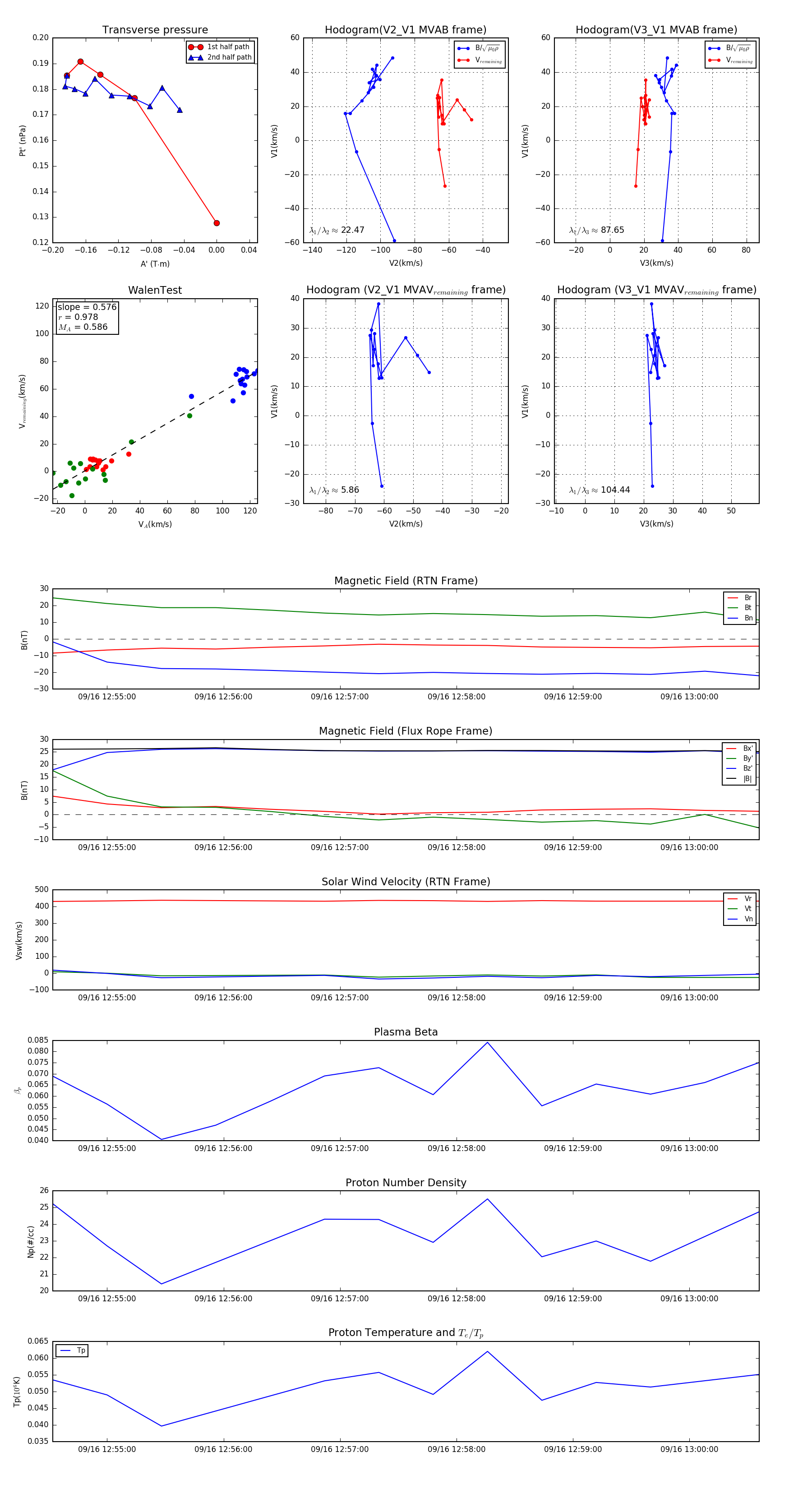
Flux Rope in 2023

Flux Rope Event 2023-09-16 12:54:32 ~ 2023-09-16 13:00:36 (365 seconds)


plot