HOME   LIST
‹–   –›

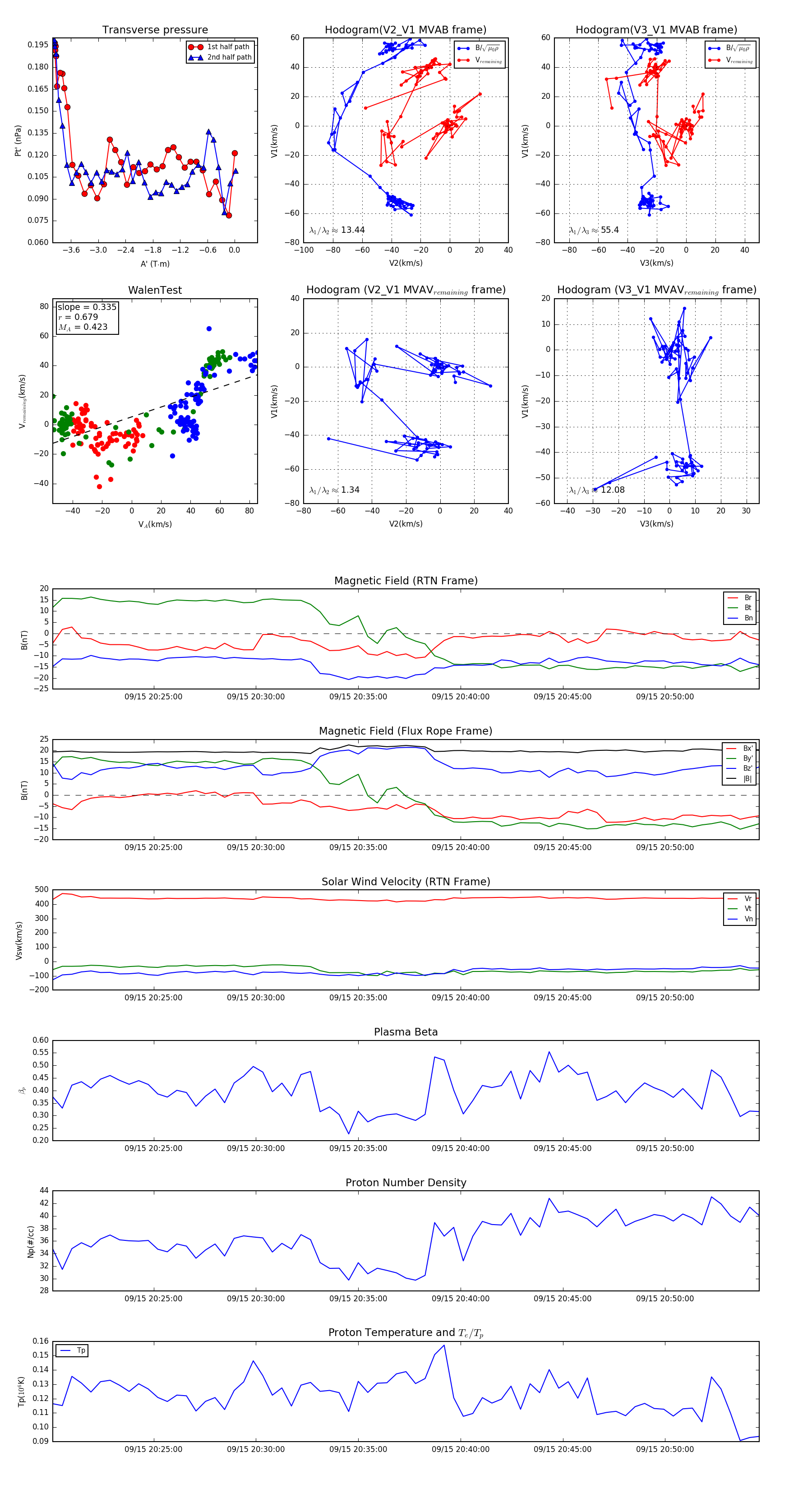
Flux Rope in 2023

Flux Rope Event 2023-09-15 20:20:04 ~ 2023-09-15 20:54:36 (2073 seconds)


plot