HOME   LIST
‹–   –›

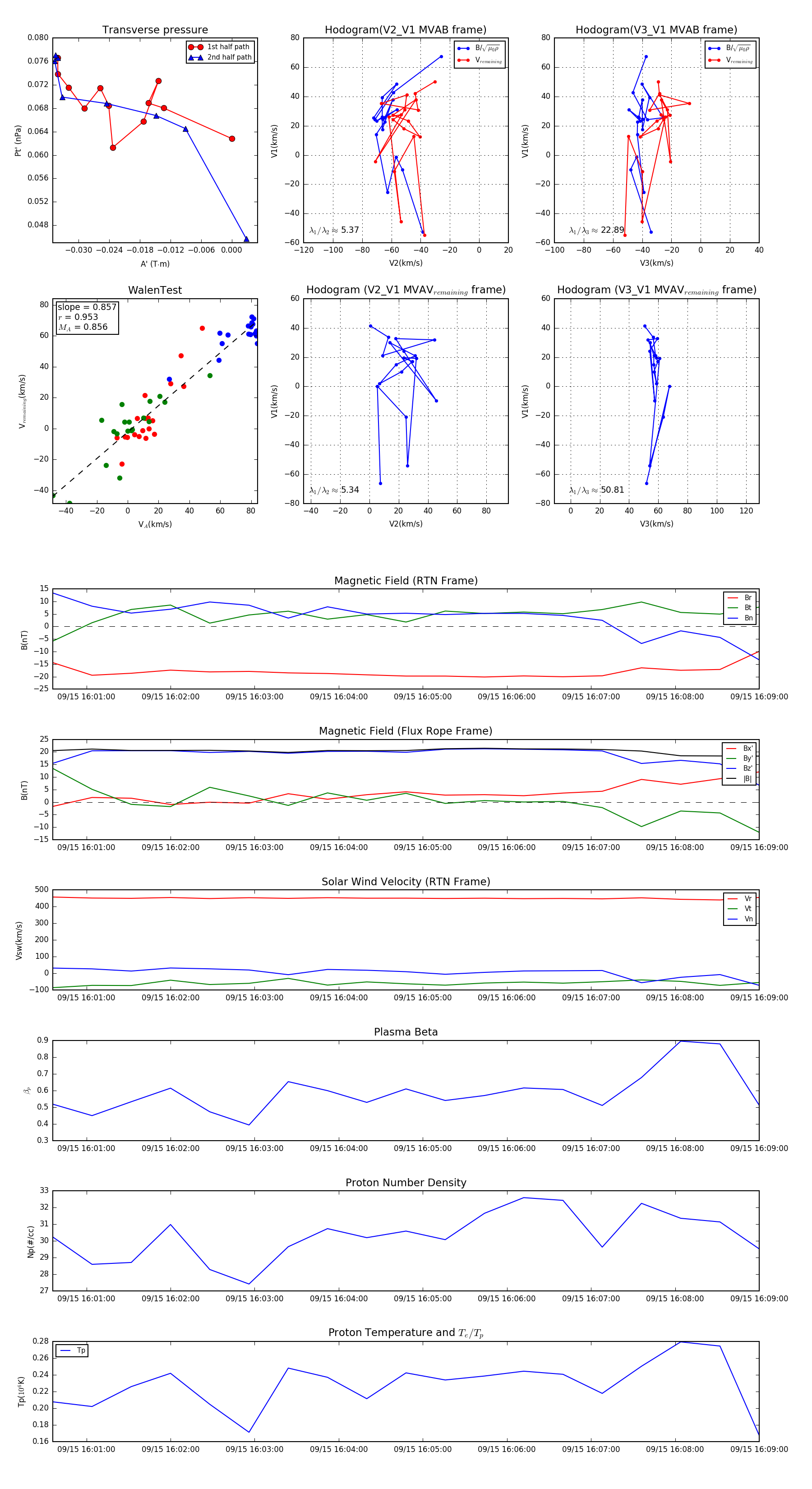
Flux Rope in 2023

Flux Rope Event 2023-09-15 16:00:36 ~ 2023-09-15 16:09:00 (505 seconds)


plot