HOME   LIST
‹–   –›

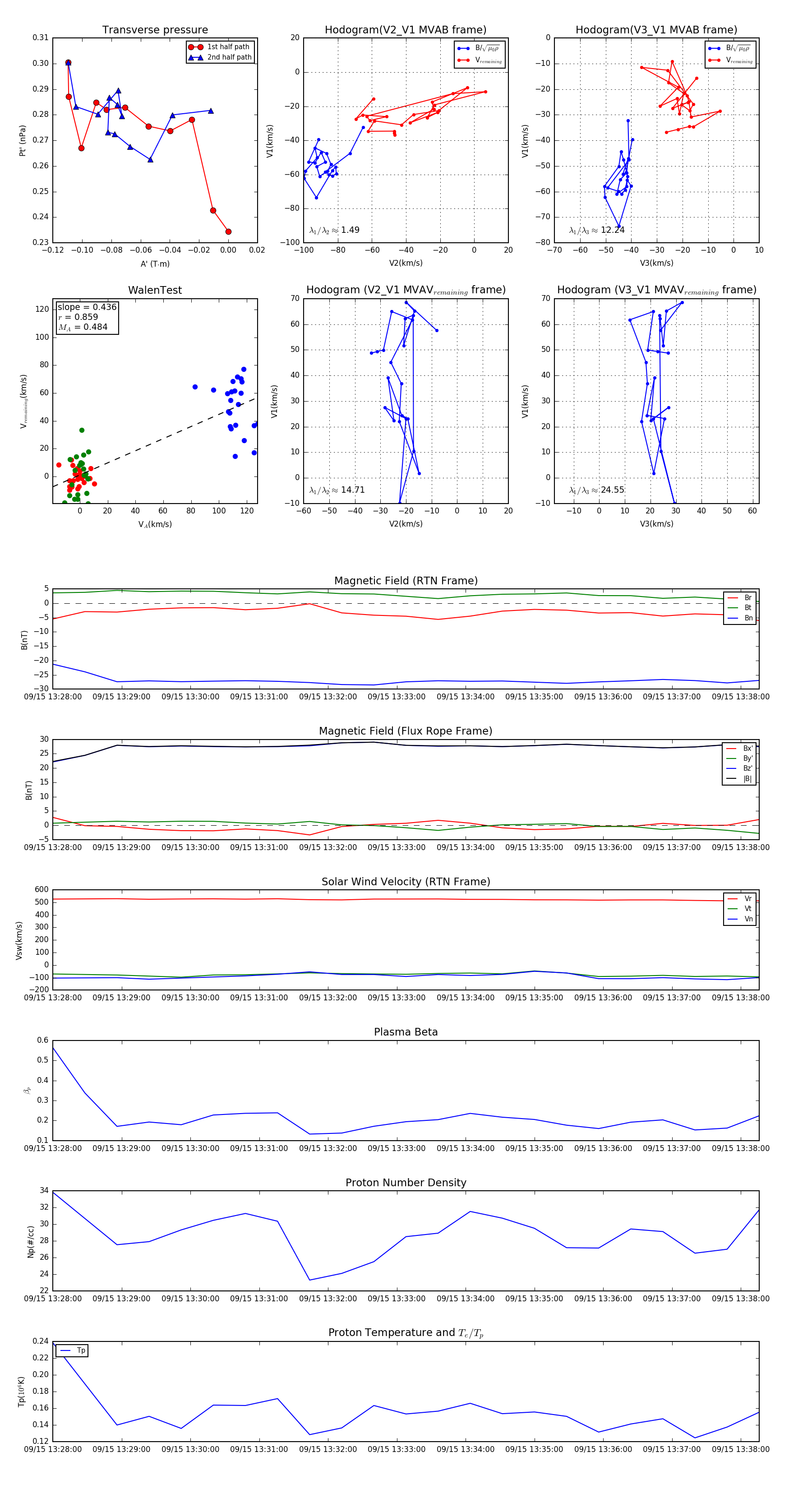
Flux Rope in 2023

Flux Rope Event 2023-09-15 13:28:00 ~ 2023-09-15 13:38:16 (617 seconds)


plot