HOME   LIST
‹–   –›

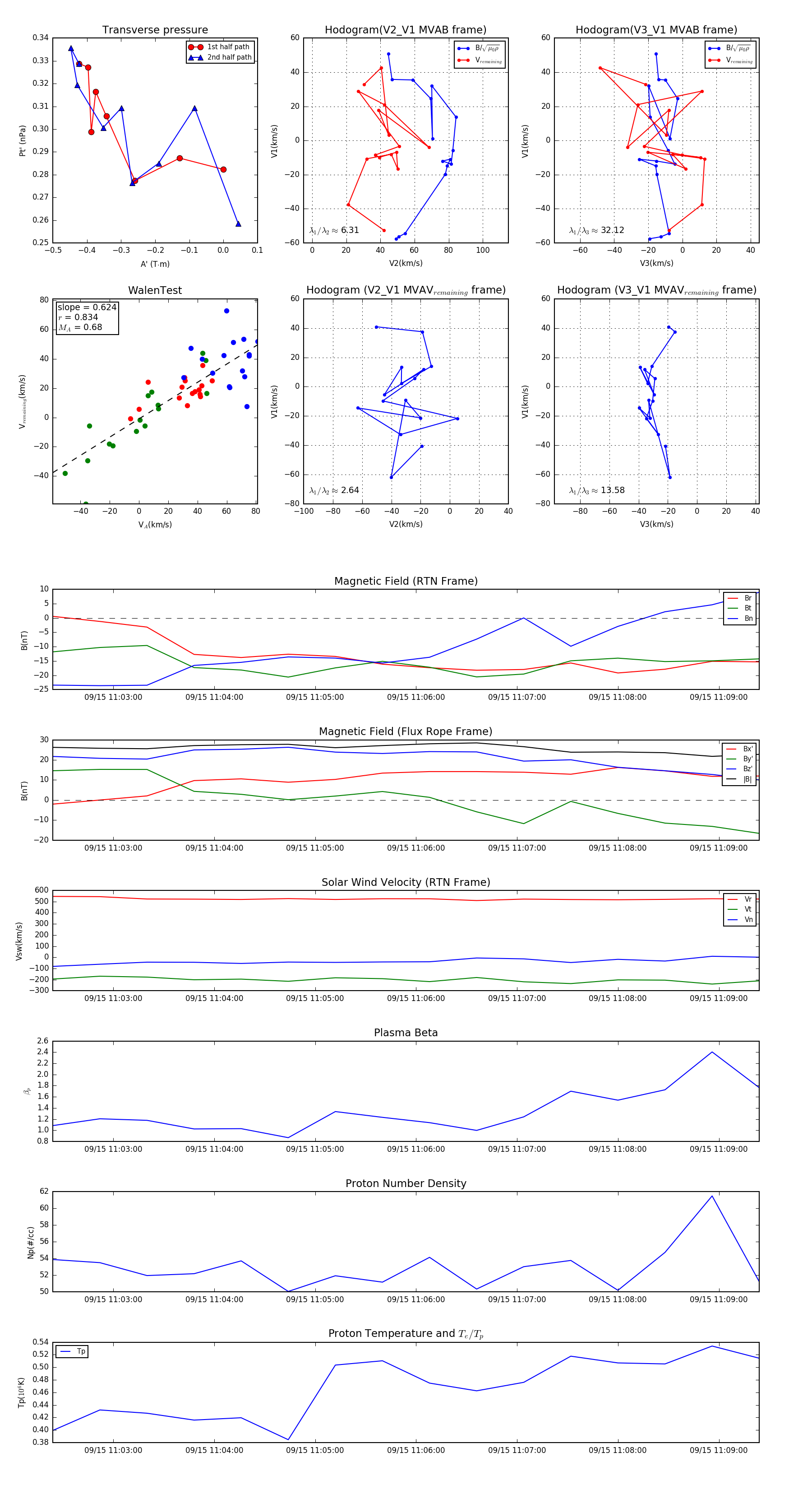
Flux Rope in 2023

Flux Rope Event 2023-09-15 11:02:24 ~ 2023-09-15 11:09:24 (421 seconds)


plot