HOME   LIST
‹–   –›

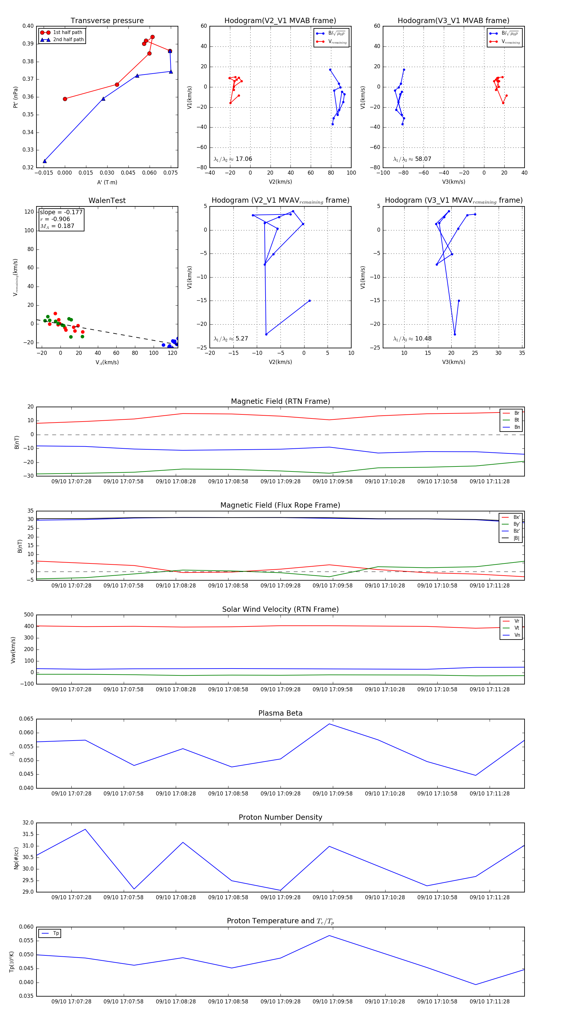
Flux Rope in 2023

Flux Rope Event 2023-09-10 17:07:08 ~ 2023-09-10 17:11:48 (281 seconds)


plot