HOME   LIST
‹–   –›

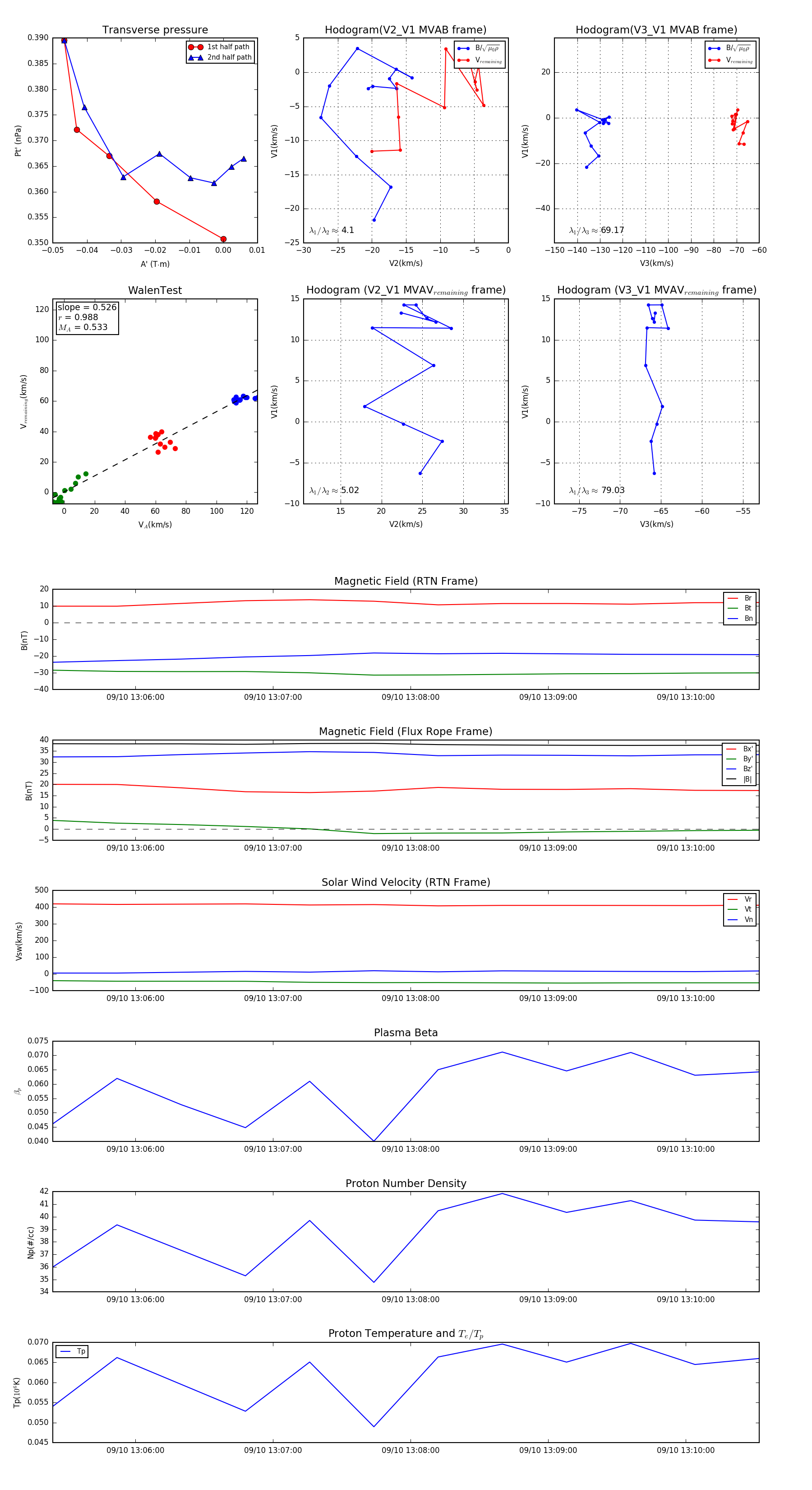
Flux Rope in 2023

Flux Rope Event 2023-09-10 13:05:24 ~ 2023-09-10 13:10:32 (309 seconds)


plot