HOME   LIST
‹–   –›

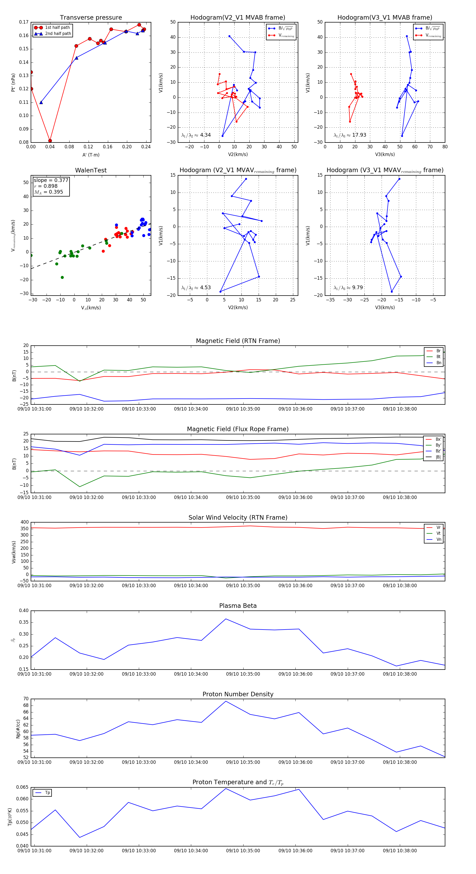
Flux Rope in 2023

Flux Rope Event 2023-09-10 10:30:56 ~ 2023-09-10 10:38:52 (477 seconds)


plot