HOME   LIST
‹–   –›

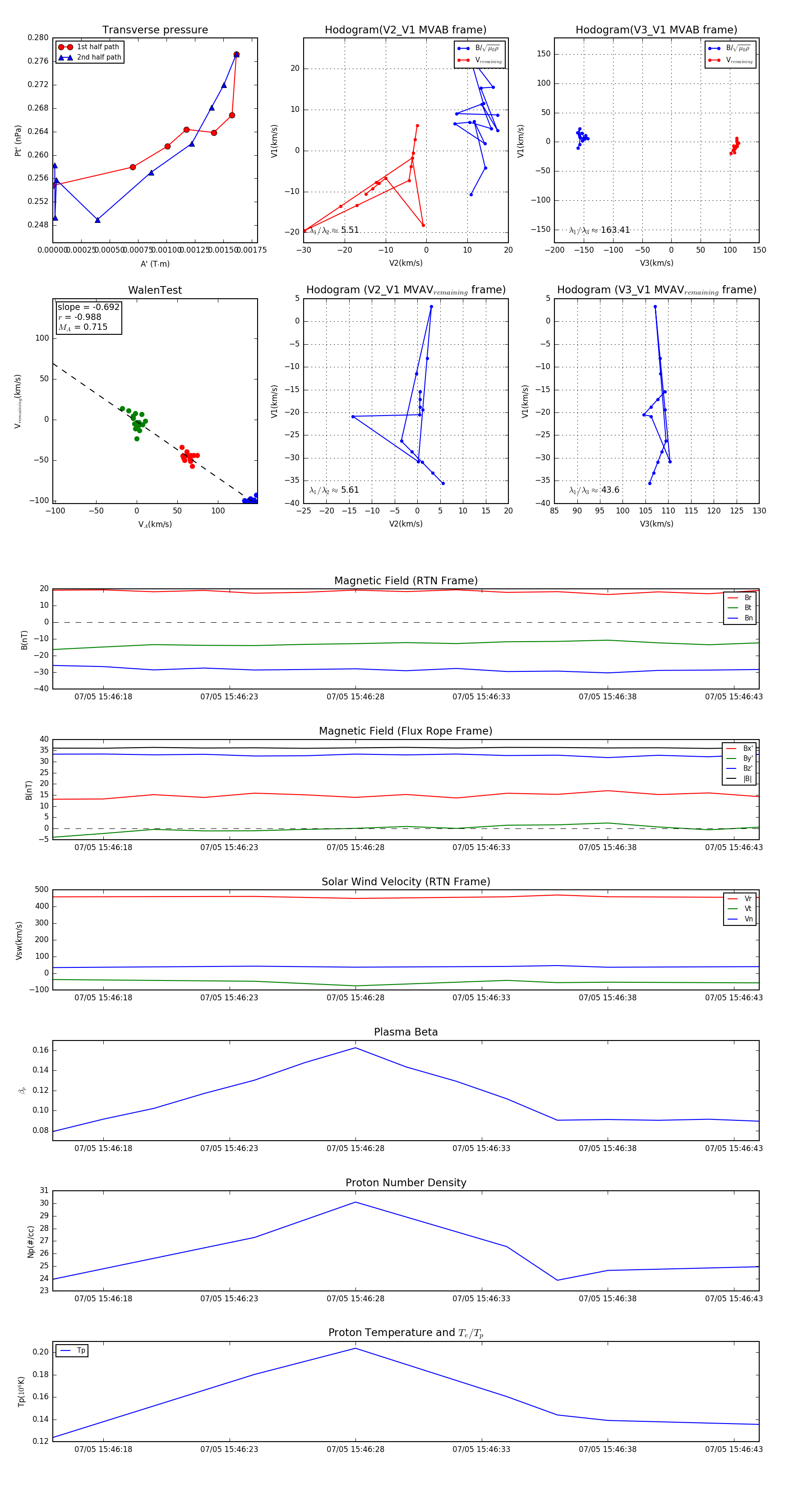
Flux Rope in 2023

Flux Rope Event 2023-07-05 15:46:16 ~ 2023-07-05 15:46:44 (29 seconds)


plot