HOME   LIST
‹–   –›

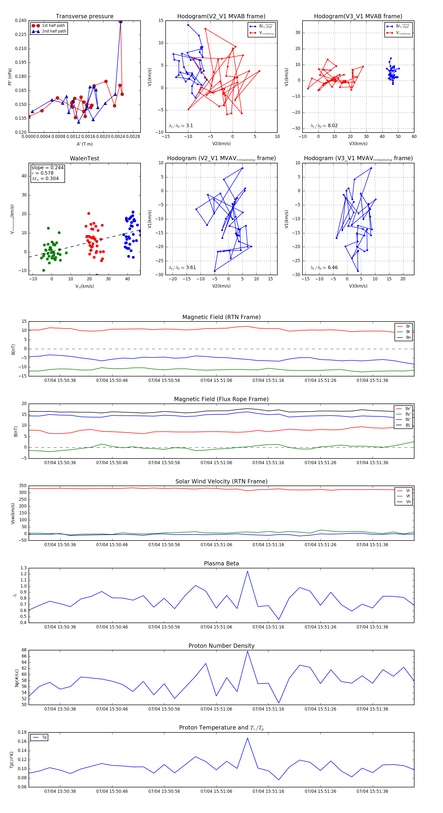
Flux Rope in 2023

Flux Rope Event 2023-07-04 15:50:30 ~ 2023-07-04 15:51:44 (75 seconds)


plot