HOME   LIST
‹–   –›

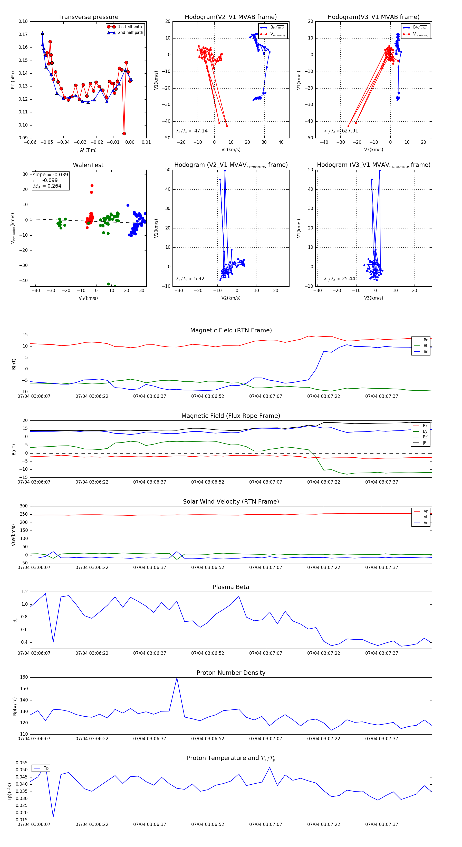
Flux Rope in 2023

Flux Rope Event 2023-07-04 03:06:06 ~ 2023-07-04 03:07:50 (105 seconds)


plot