HOME   LIST
‹–   –›

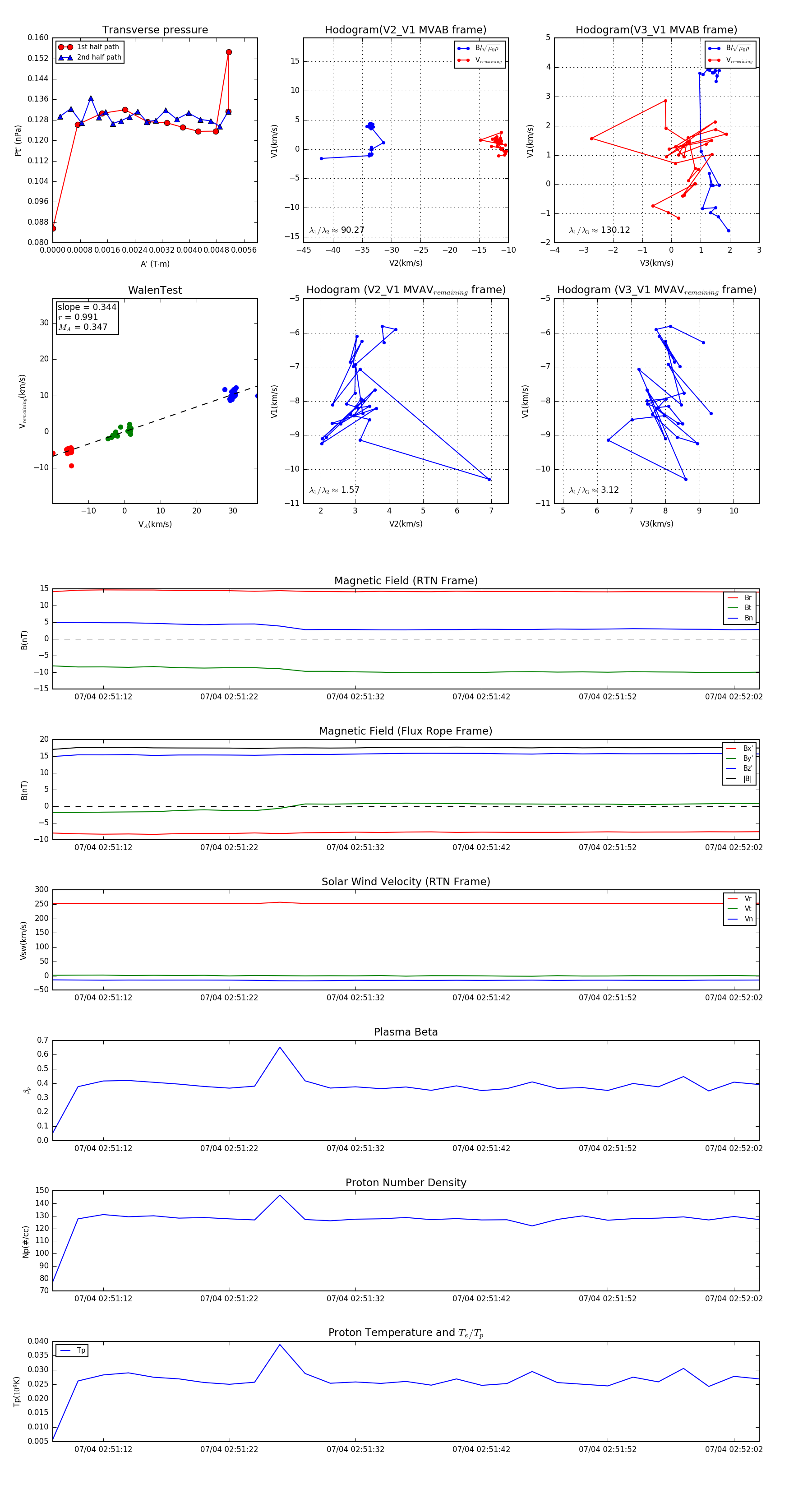
Flux Rope in 2023

Flux Rope Event 2023-07-04 02:51:08 ~ 2023-07-04 02:52:04 (57 seconds)


plot