HOME   LIST
‹–   –›

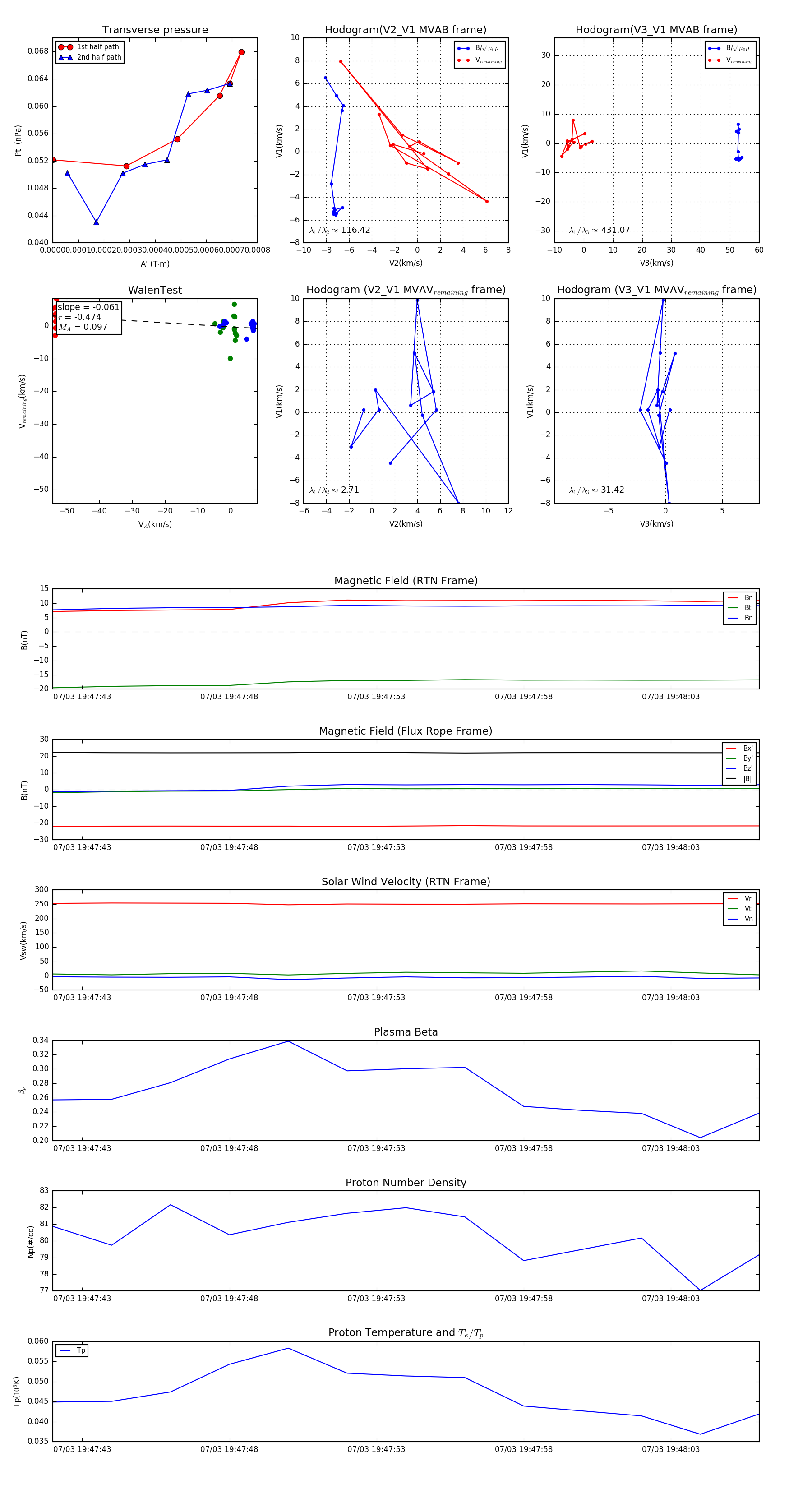
Flux Rope in 2023

Flux Rope Event 2023-07-03 19:47:42 ~ 2023-07-03 19:48:06 (25 seconds)


plot