HOME   LIST
‹–   –›

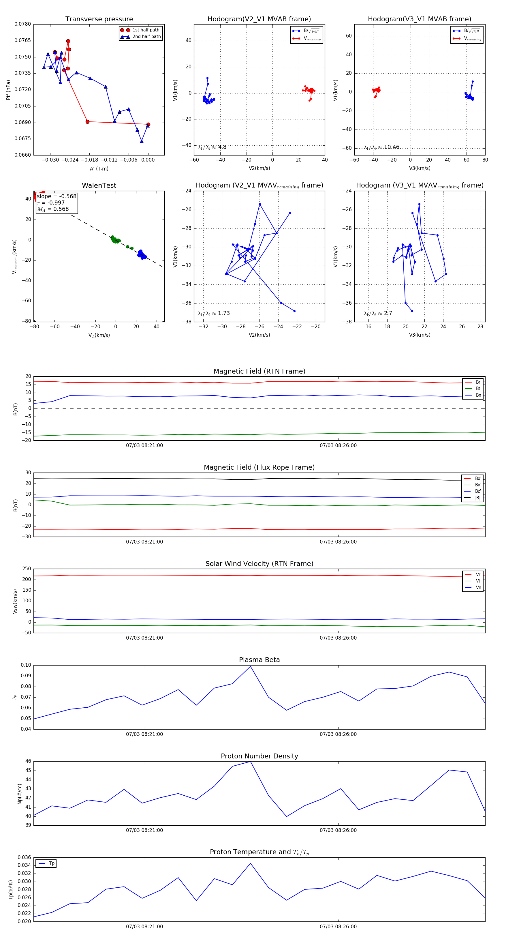
Flux Rope in 2023

Flux Rope Event 2023-07-03 08:18:08 ~ 2023-07-03 08:29:48 (701 seconds)


plot