HOME   LIST
‹–   –›

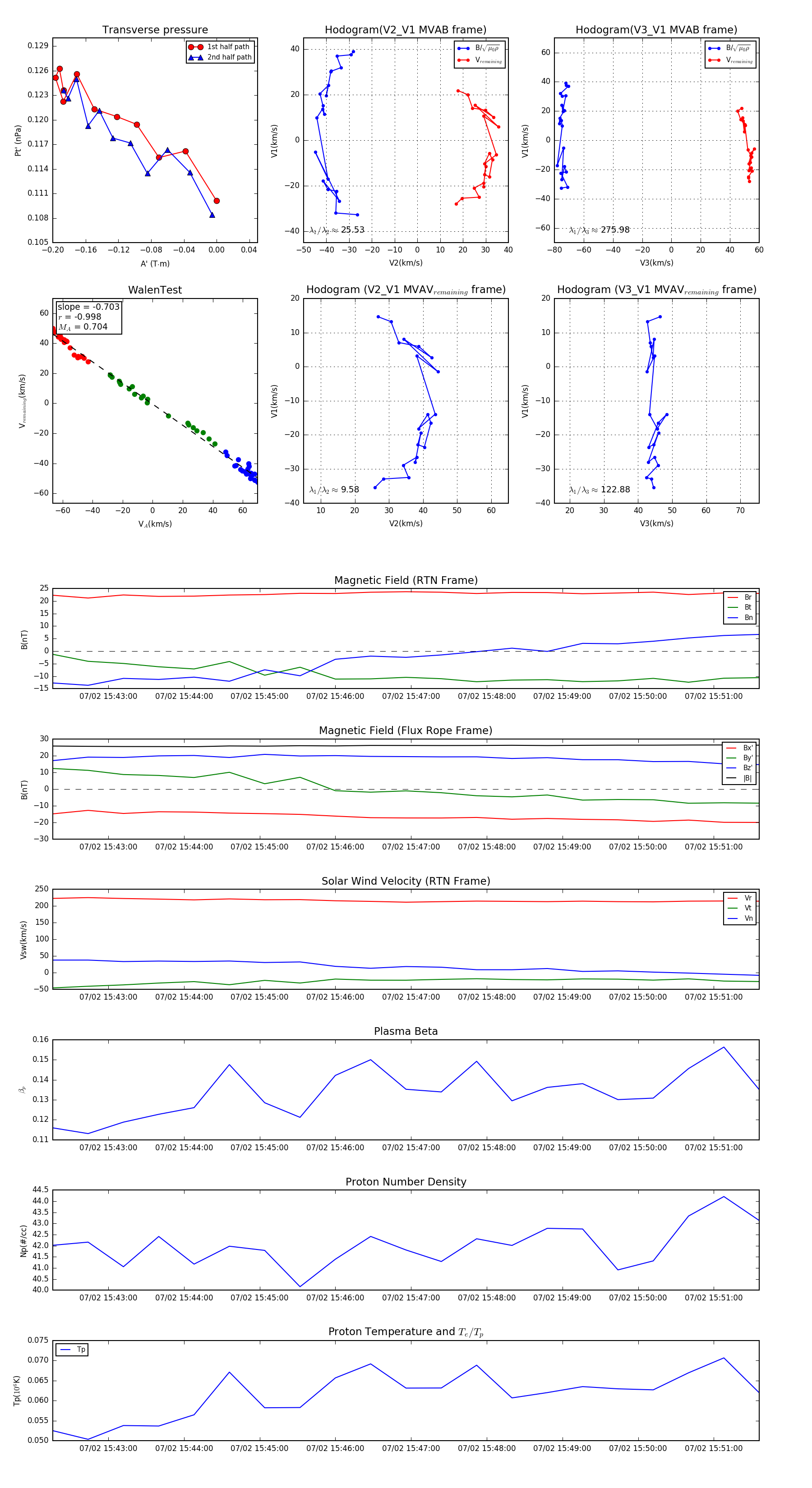
Flux Rope in 2023

Flux Rope Event 2023-07-02 15:42:16 ~ 2023-07-02 15:51:36 (561 seconds)


plot