HOME   LIST
‹–   –›

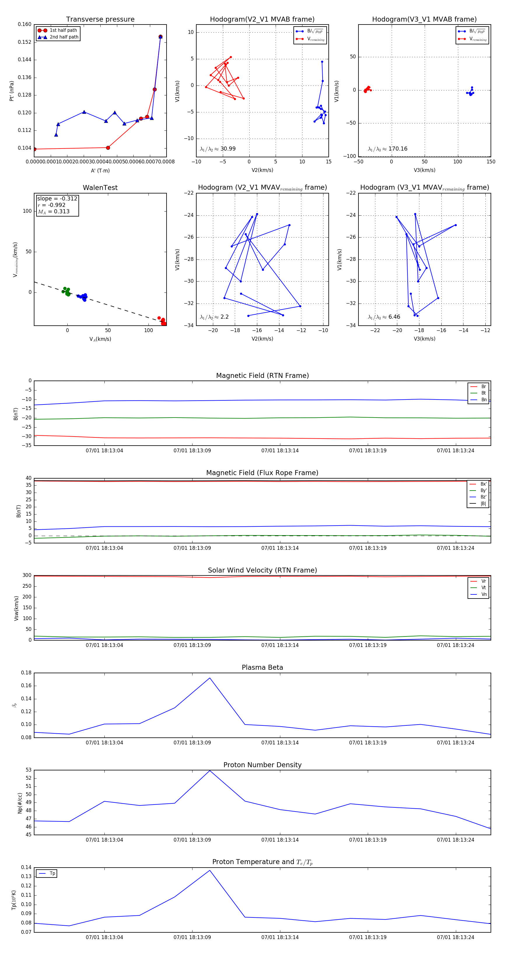
Flux Rope in 2023

Flux Rope Event 2023-07-01 18:13:00 ~ 2023-07-01 18:13:26 (27 seconds)


plot