HOME   LIST
‹–   –›

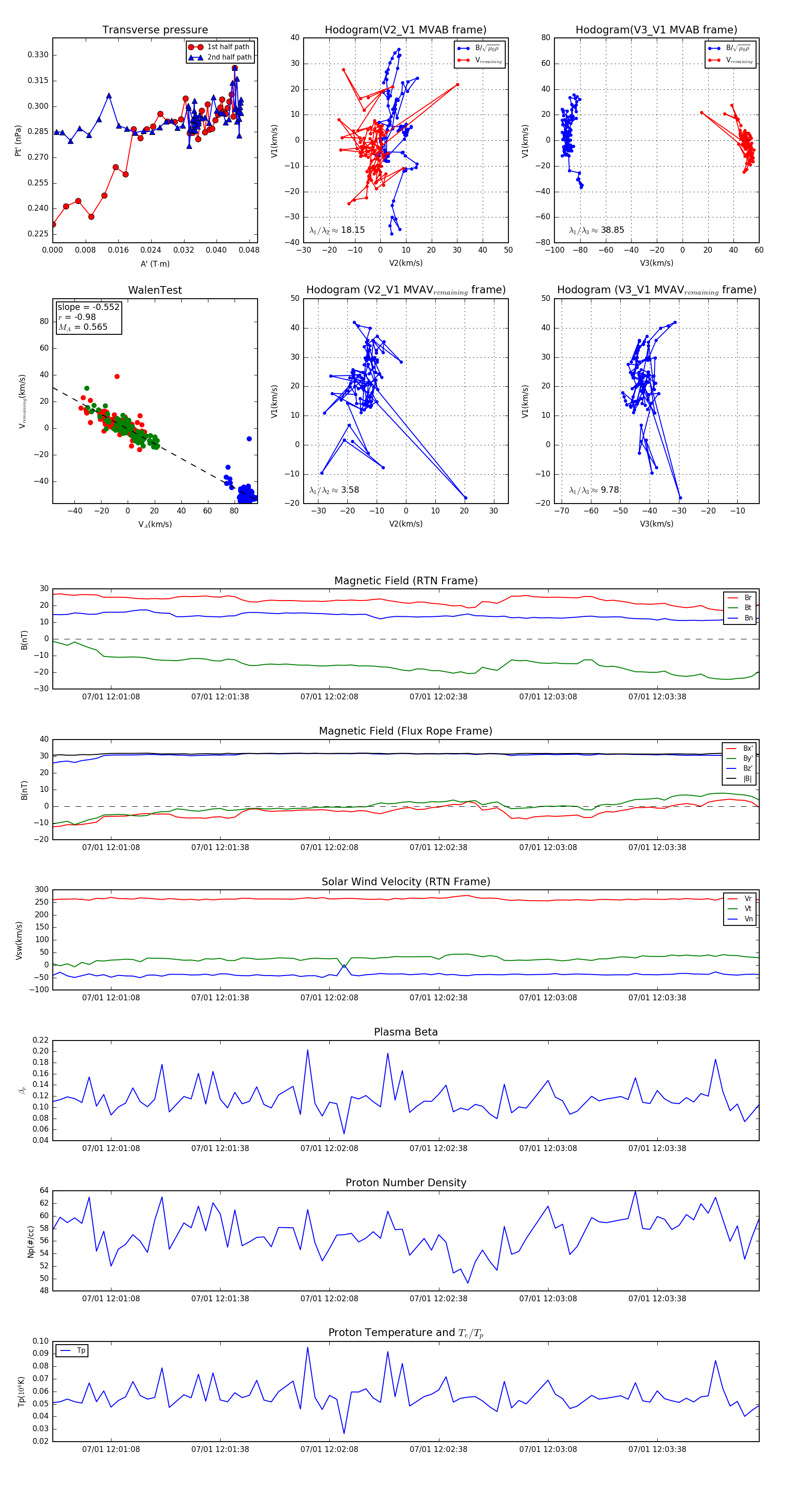
Flux Rope in 2023

Flux Rope Event 2023-07-01 12:00:52 ~ 2023-07-01 12:04:06 (195 seconds)


plot