HOME   LIST
‹–   –›

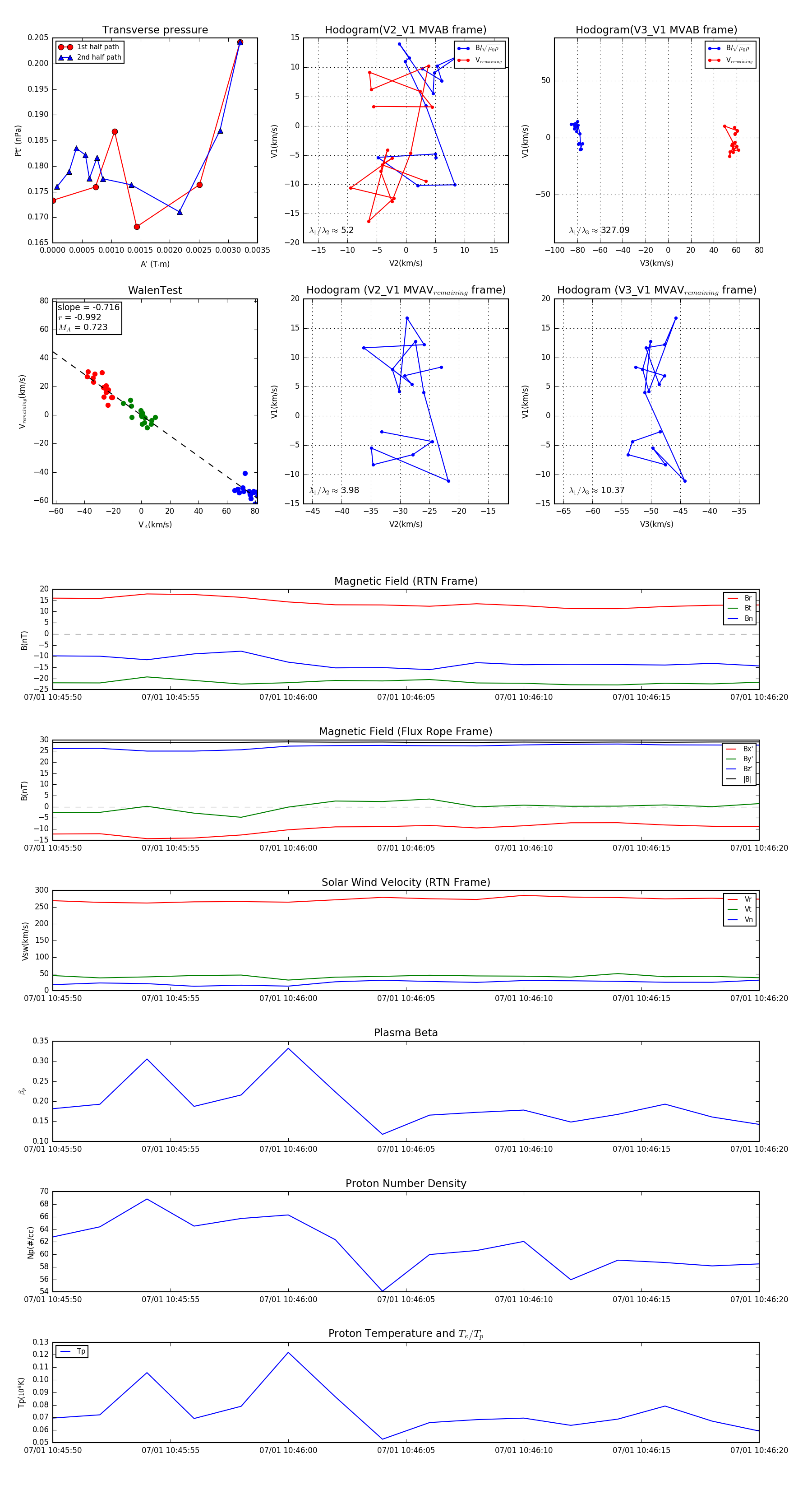
Flux Rope in 2023

Flux Rope Event 2023-07-01 10:45:50 ~ 2023-07-01 10:46:20 (31 seconds)


plot