HOME   LIST
‹–   –›

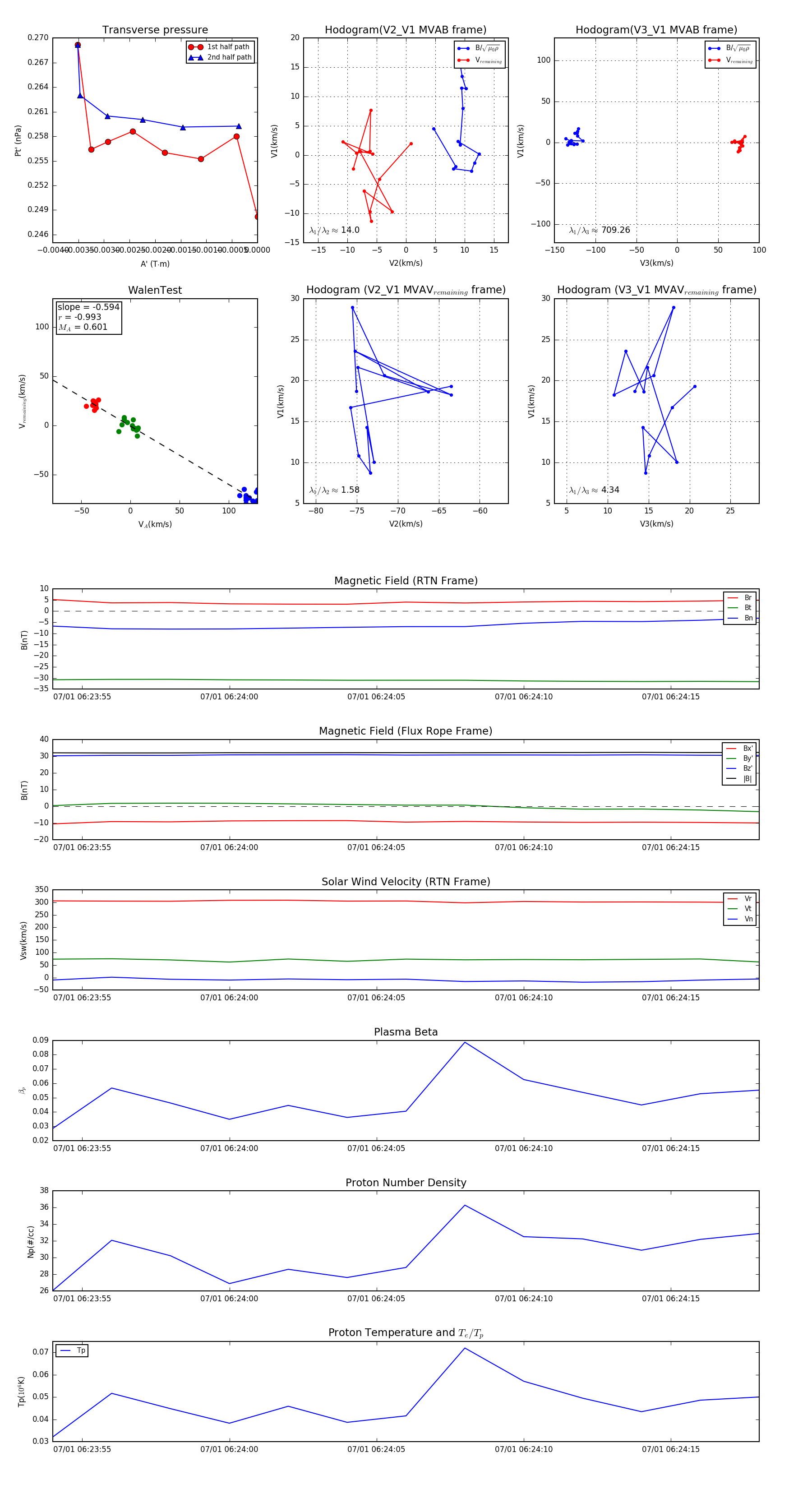
Flux Rope in 2023

Flux Rope Event 2023-07-01 06:23:54 ~ 2023-07-01 06:24:18 (25 seconds)


plot