HOME   LIST
‹–   –›

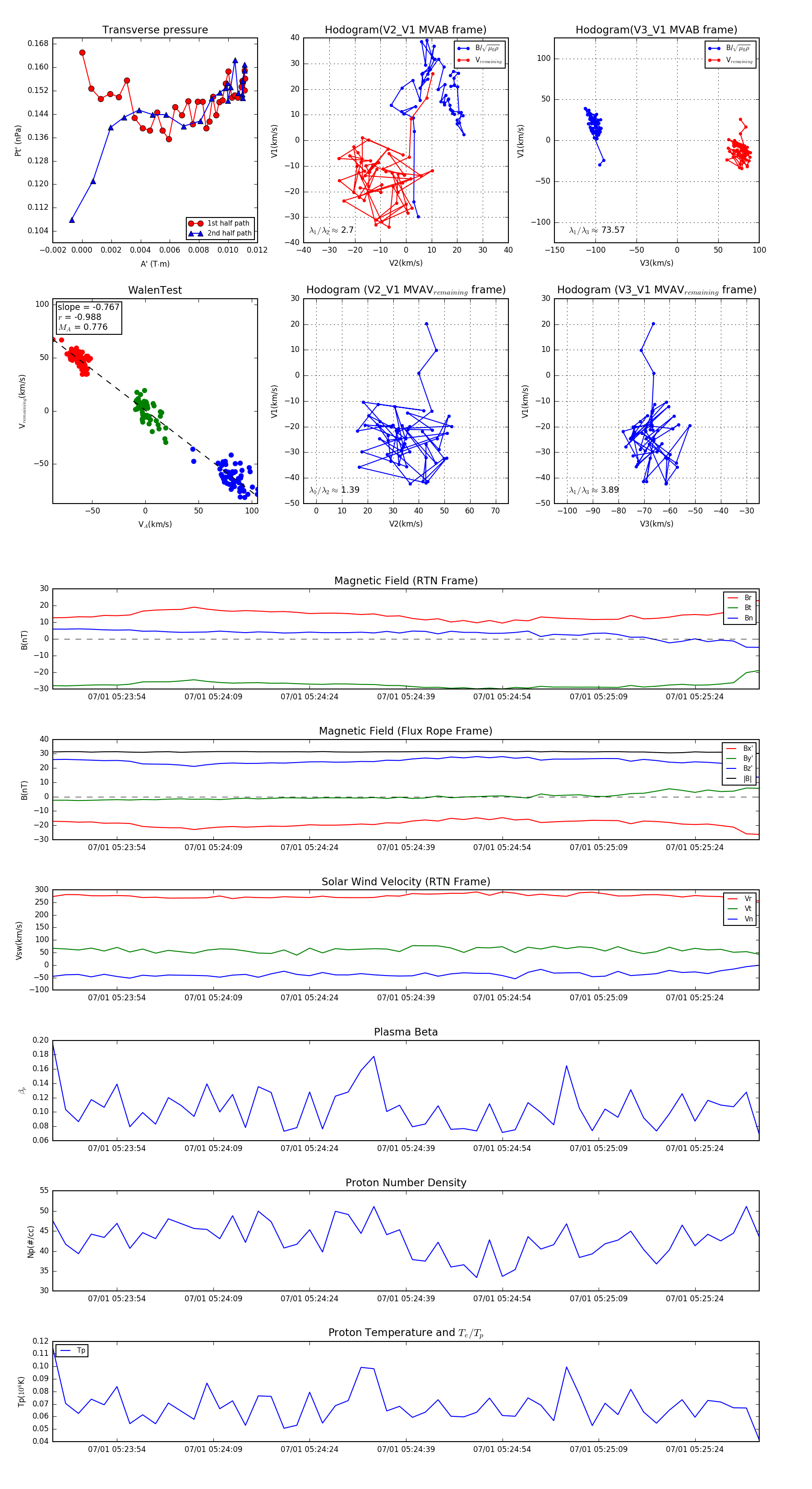
Flux Rope in 2023

Flux Rope Event 2023-07-01 05:23:44 ~ 2023-07-01 05:25:34 (111 seconds)


plot