HOME   LIST
‹–   –›

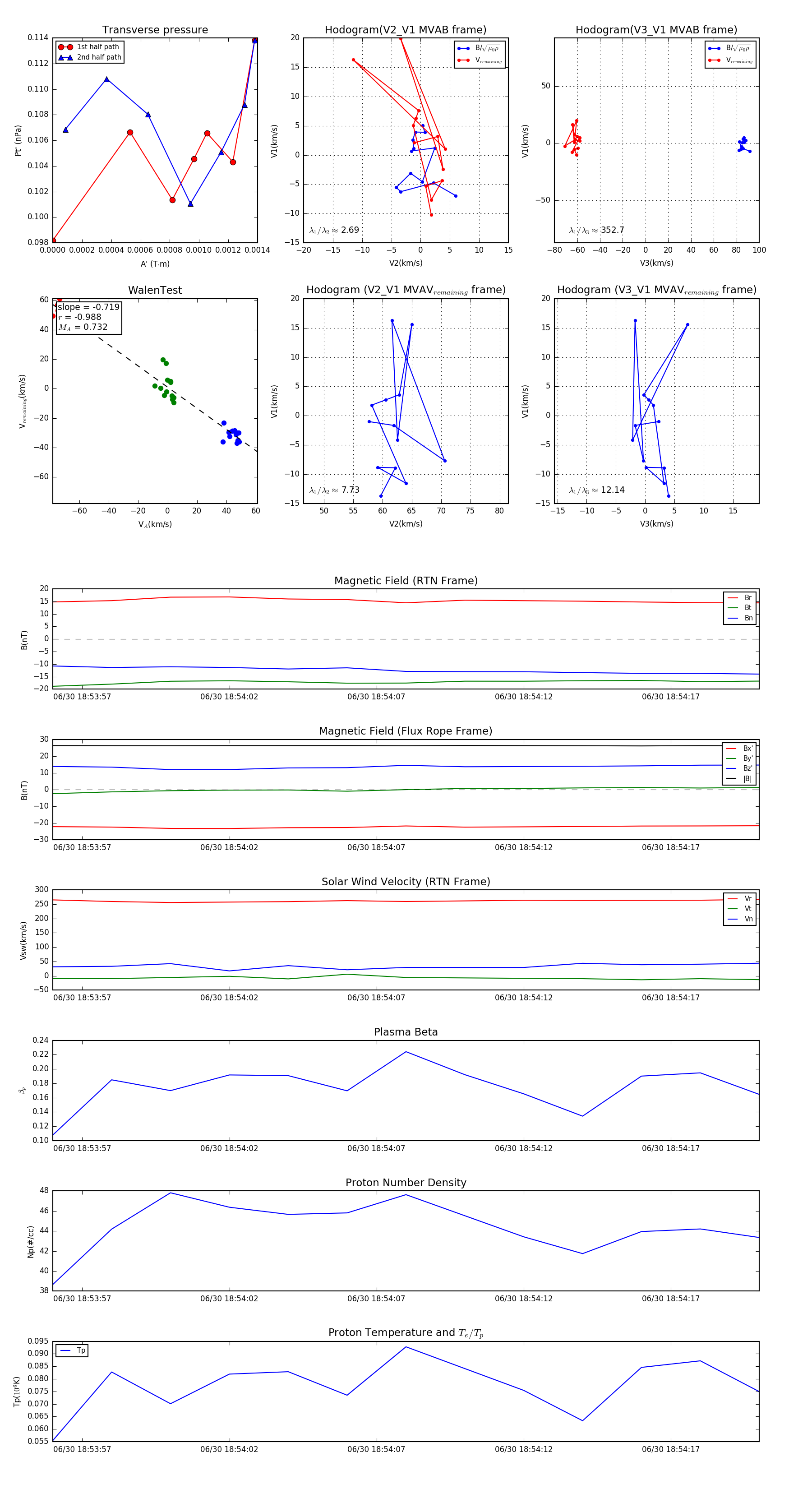
Flux Rope in 2023

Flux Rope Event 2023-06-30 18:53:56 ~ 2023-06-30 18:54:20 (25 seconds)


plot