HOME   LIST
‹–   –›

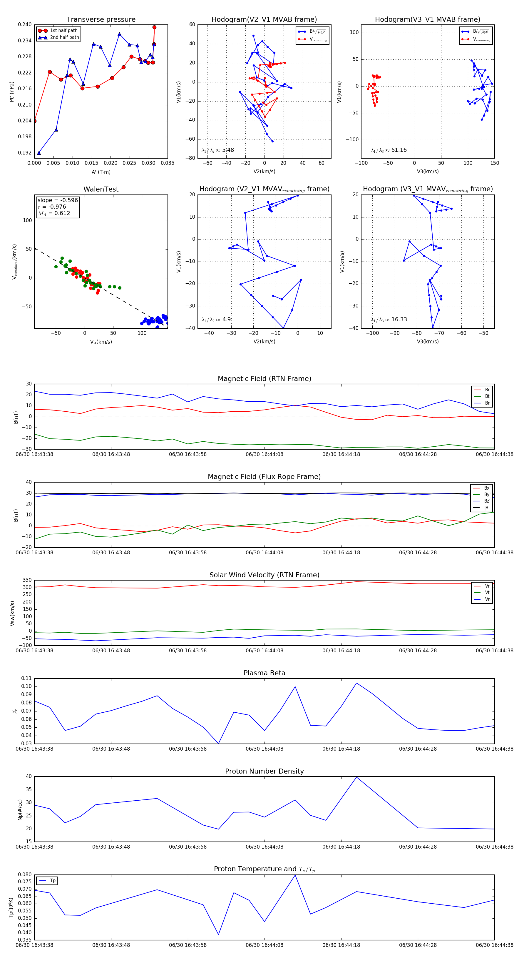
Flux Rope in 2023

Flux Rope Event 2023-06-30 16:43:38 ~ 2023-06-30 16:44:38 (61 seconds)


plot