HOME   LIST
‹–   –›

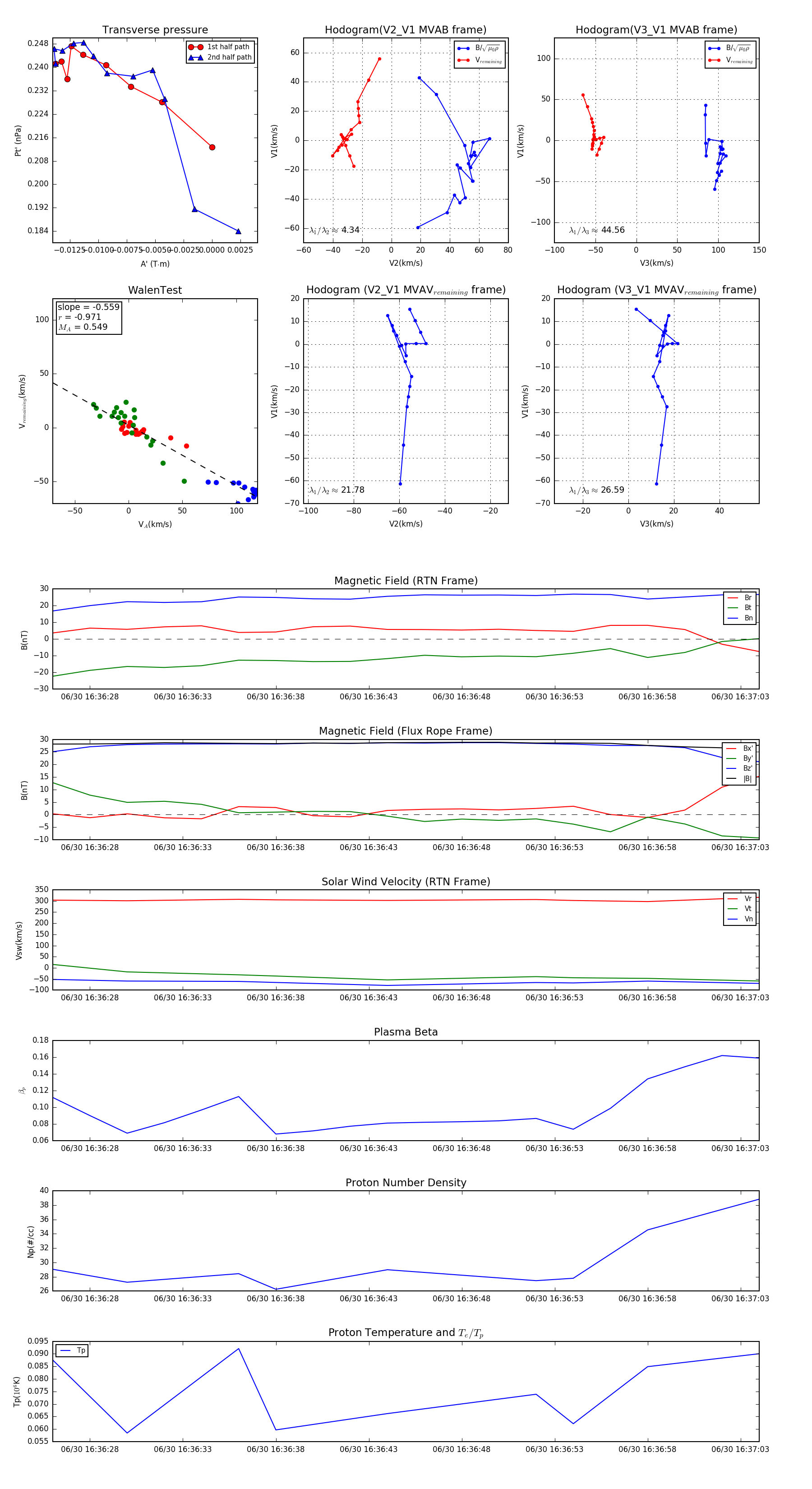
Flux Rope in 2023

Flux Rope Event 2023-06-30 16:36:26 ~ 2023-06-30 16:37:04 (39 seconds)


plot