HOME   LIST
‹–   –›

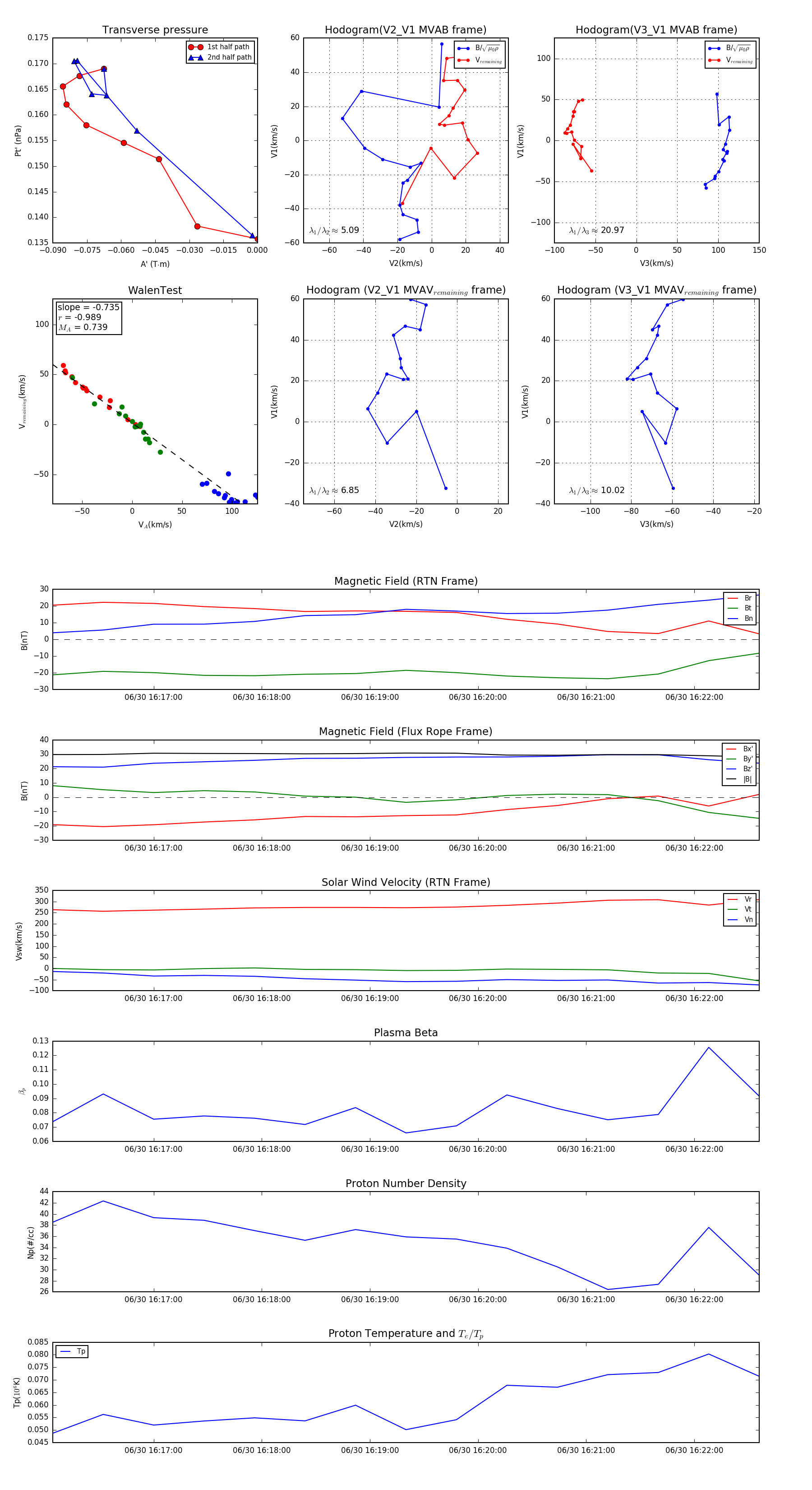
Flux Rope in 2023

Flux Rope Event 2023-06-30 16:16:04 ~ 2023-06-30 16:22:36 (393 seconds)


plot