HOME   LIST
‹–   –›

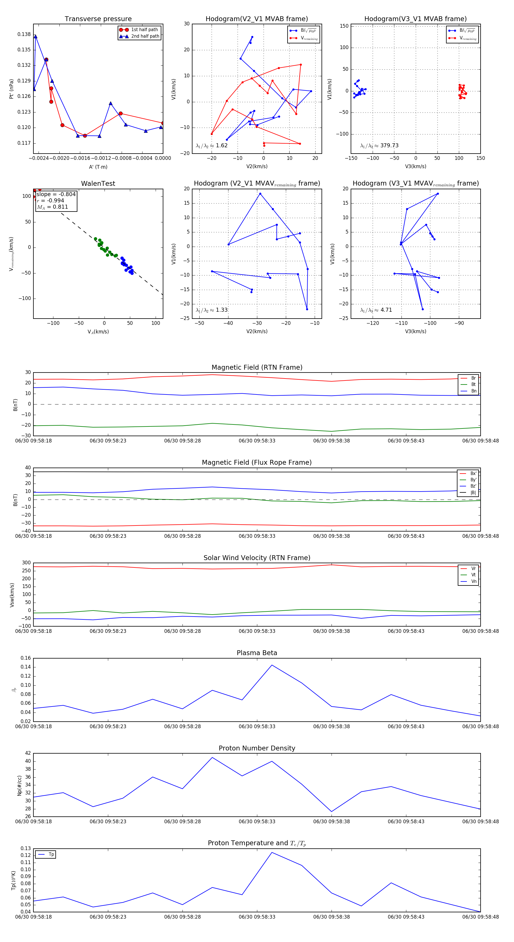
Flux Rope in 2023

Flux Rope Event 2023-06-30 09:58:18 ~ 2023-06-30 09:58:48 (31 seconds)


plot