HOME   LIST
‹–   –›

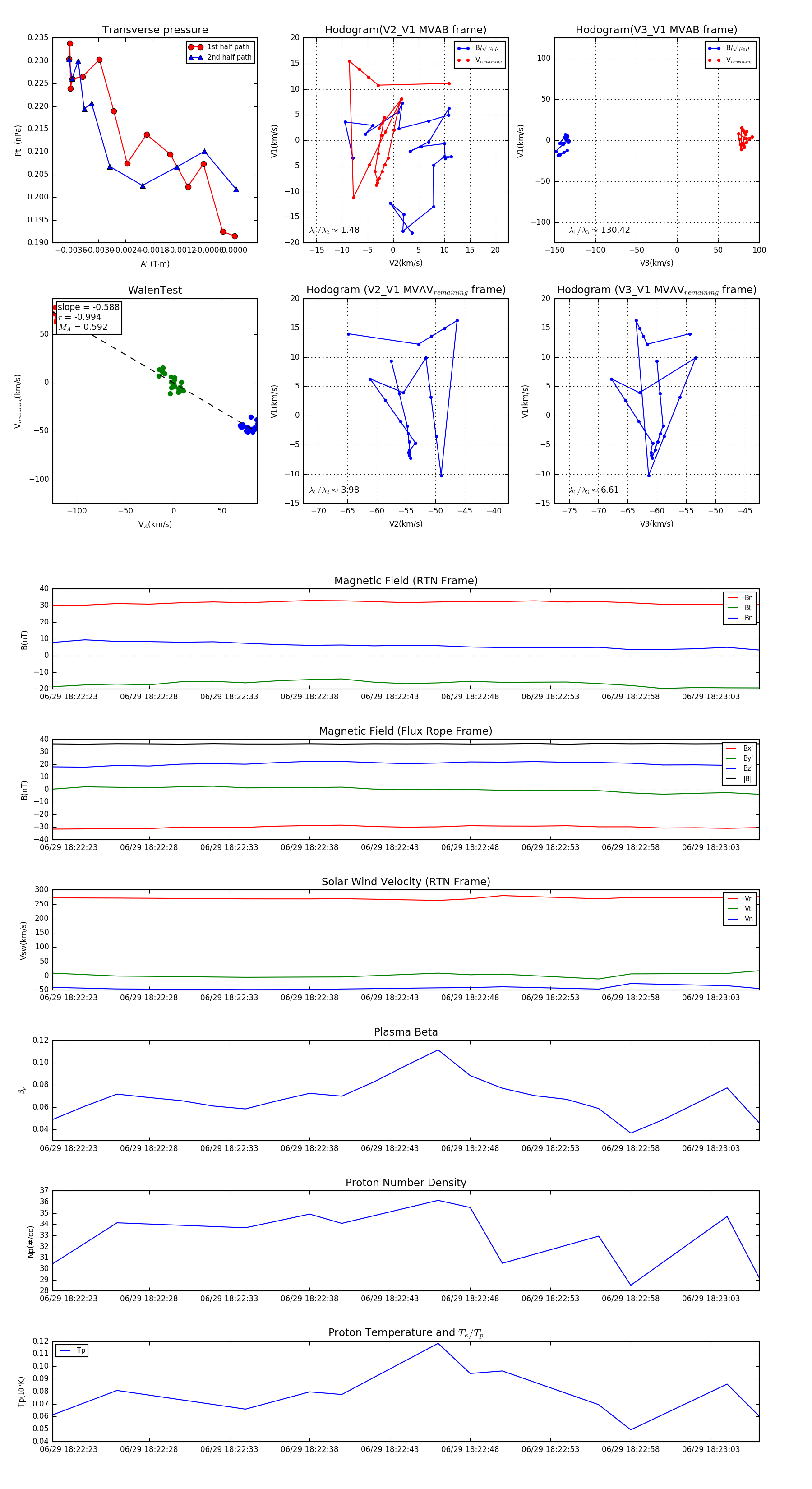
Flux Rope in 2023

Flux Rope Event 2023-06-29 18:22:22 ~ 2023-06-29 18:23:06 (45 seconds)


plot