HOME   LIST
‹–   –›

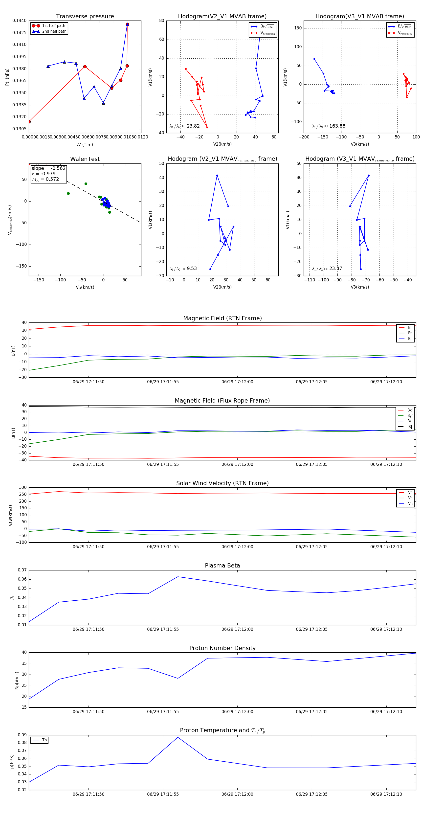
Flux Rope in 2023

Flux Rope Event 2023-06-29 17:11:46 ~ 2023-06-29 17:12:12 (27 seconds)


plot