HOME   LIST
‹–   –›

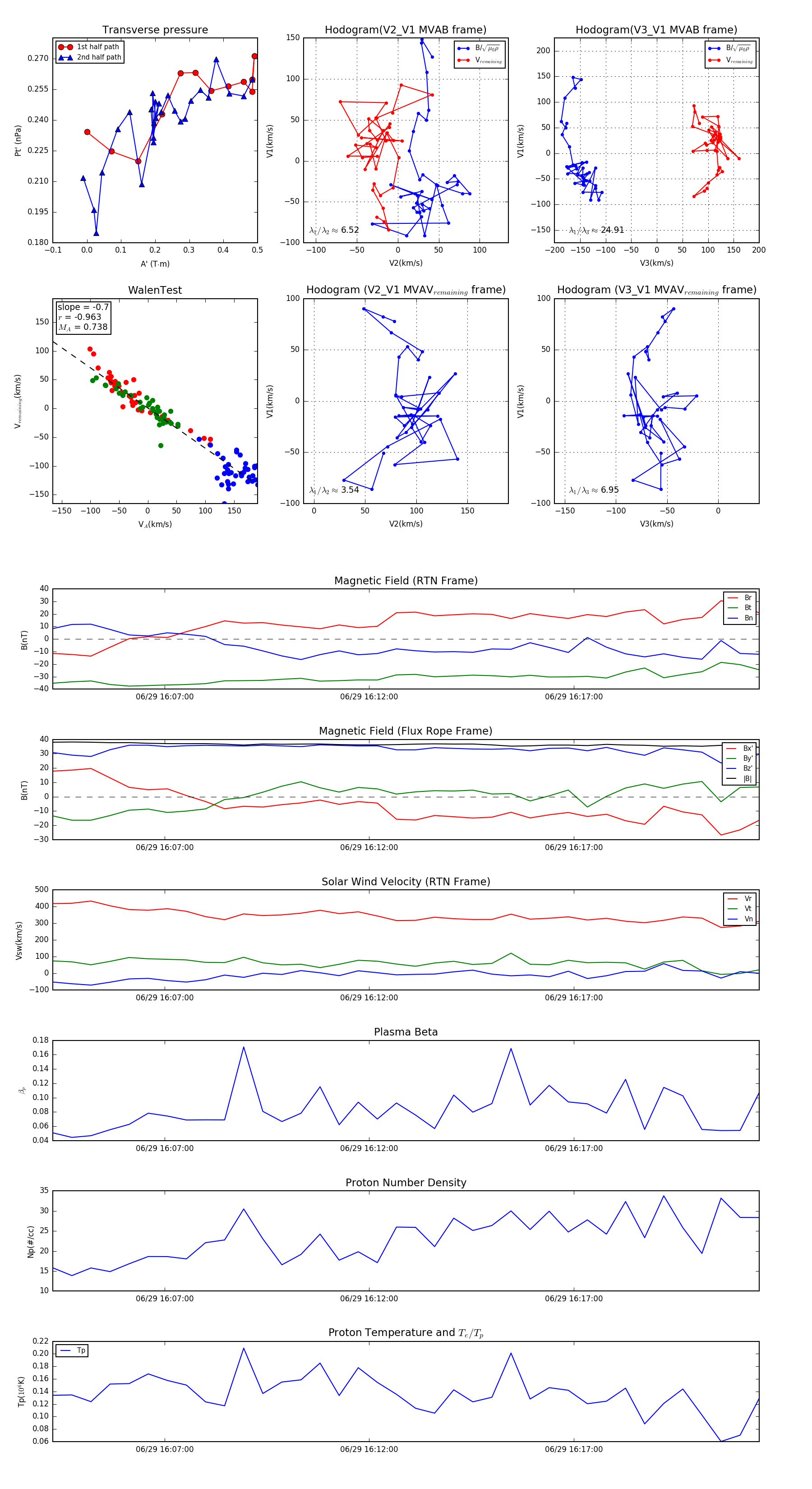
Flux Rope in 2023

Flux Rope Event 2023-06-29 16:04:16 ~ 2023-06-29 16:21:32 (1037 seconds)


plot