HOME   LIST
‹–   –›

Flux Rope in 2023

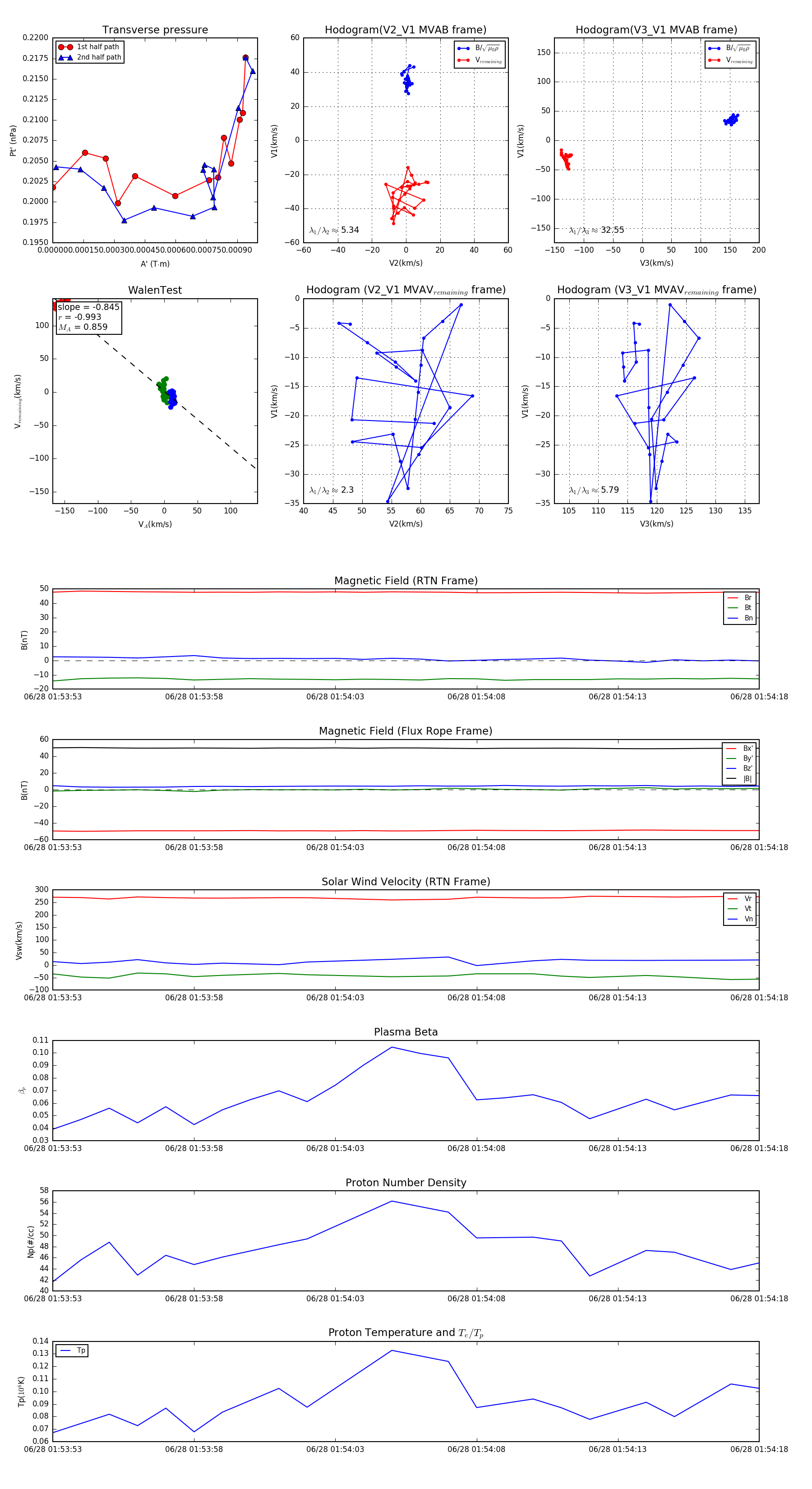
Flux Rope Event 2023-06-28 01:53:53 ~ 2023-06-28 01:54:18 (26 seconds)


plot