HOME   LIST
‹–   –›

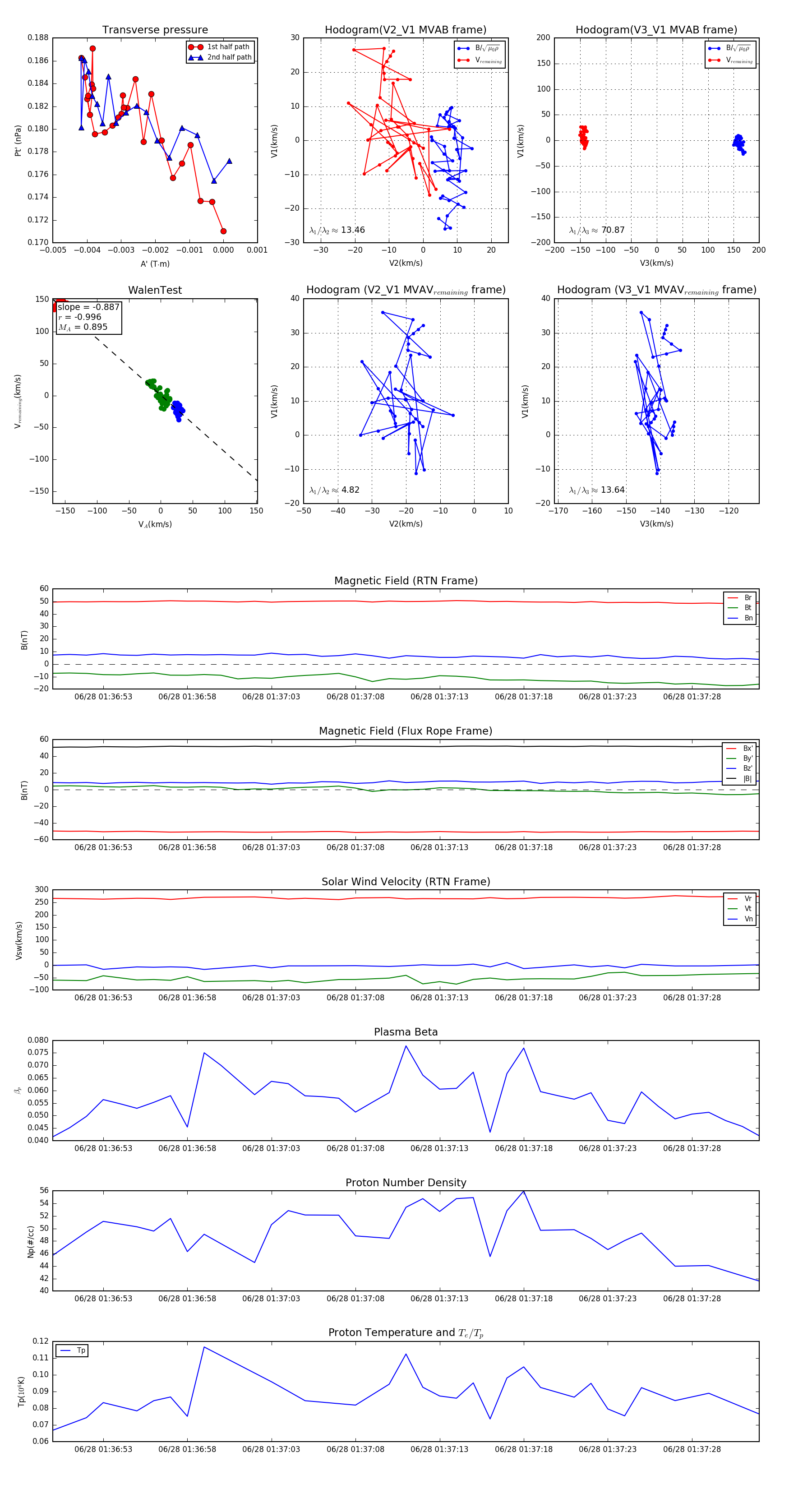
Flux Rope in 2023

Flux Rope Event 2023-06-28 01:36:50 ~ 2023-06-28 01:37:32 (43 seconds)


plot