HOME   LIST
‹–   –›

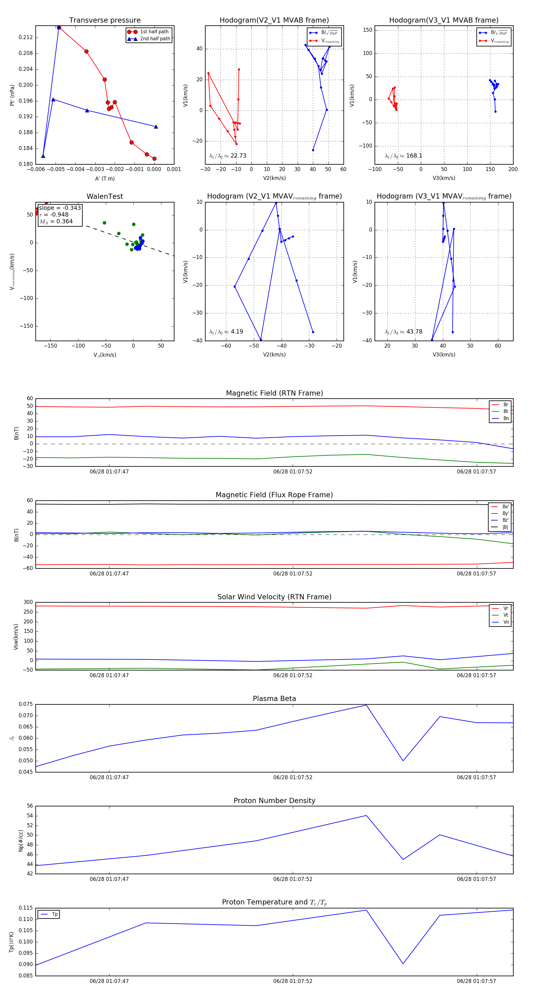
Flux Rope in 2023

Flux Rope Event 2023-06-28 01:07:45 ~ 2023-06-28 01:07:58 (14 seconds)


plot