HOME   LIST
‹–   –›

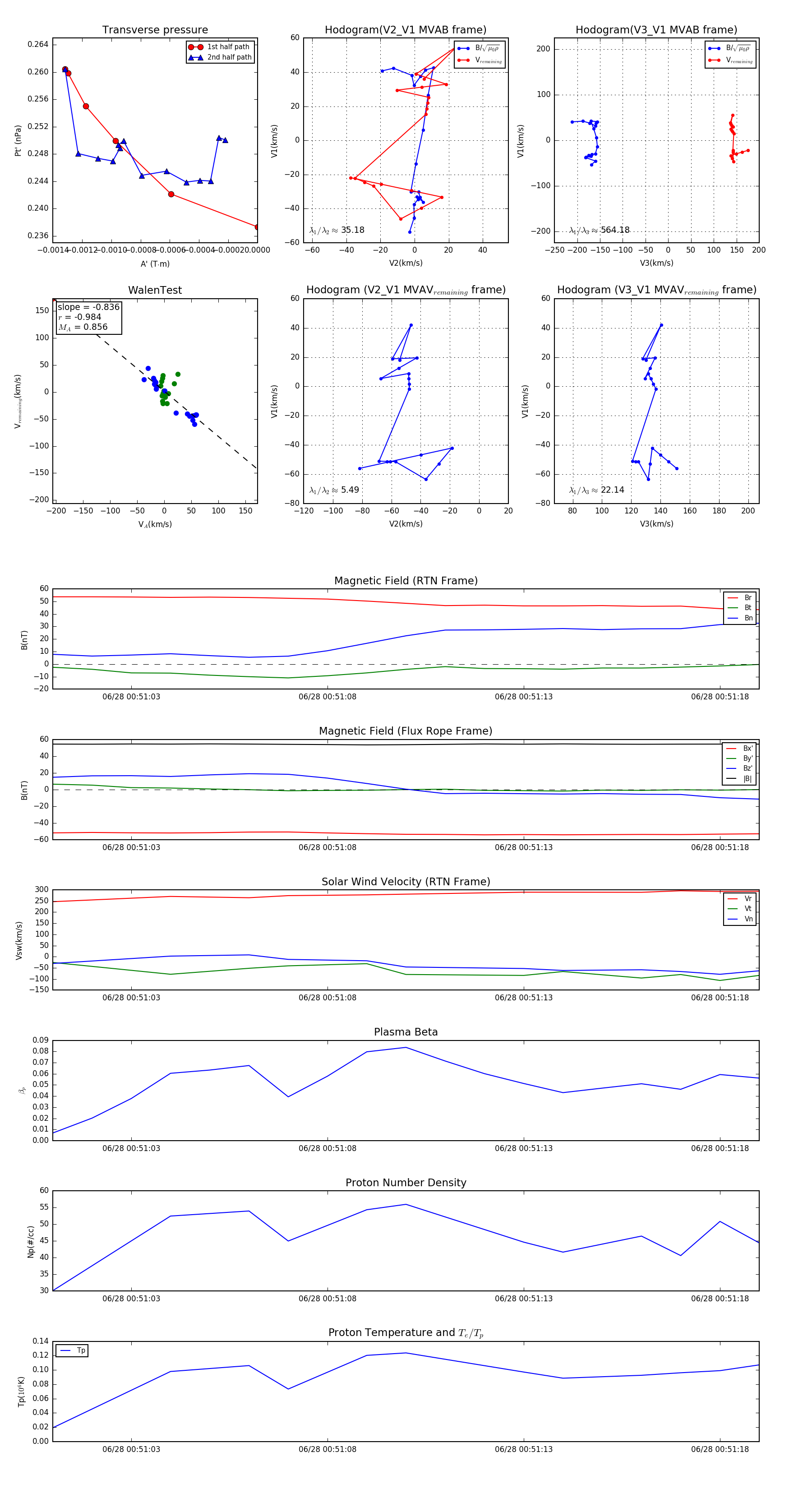
Flux Rope in 2023

Flux Rope Event 2023-06-28 00:51:01 ~ 2023-06-28 00:51:19 (19 seconds)


plot