HOME   LIST
‹–   –›

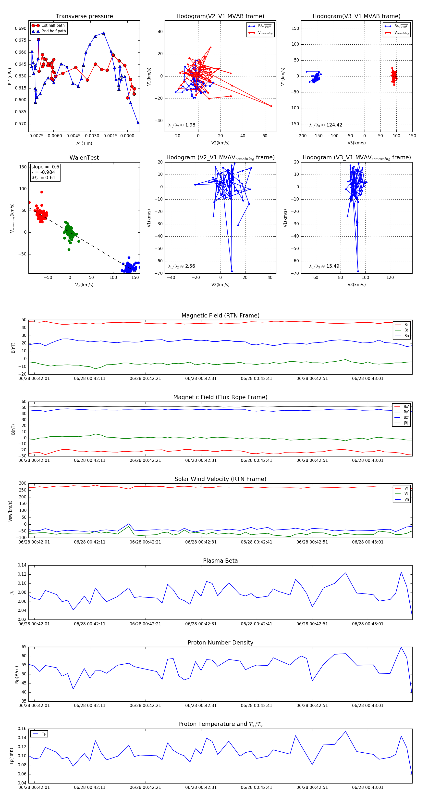
Flux Rope in 2023

Flux Rope Event 2023-06-28 00:42:00 ~ 2023-06-28 00:43:09 (70 seconds)


plot