HOME   LIST
‹–   –›

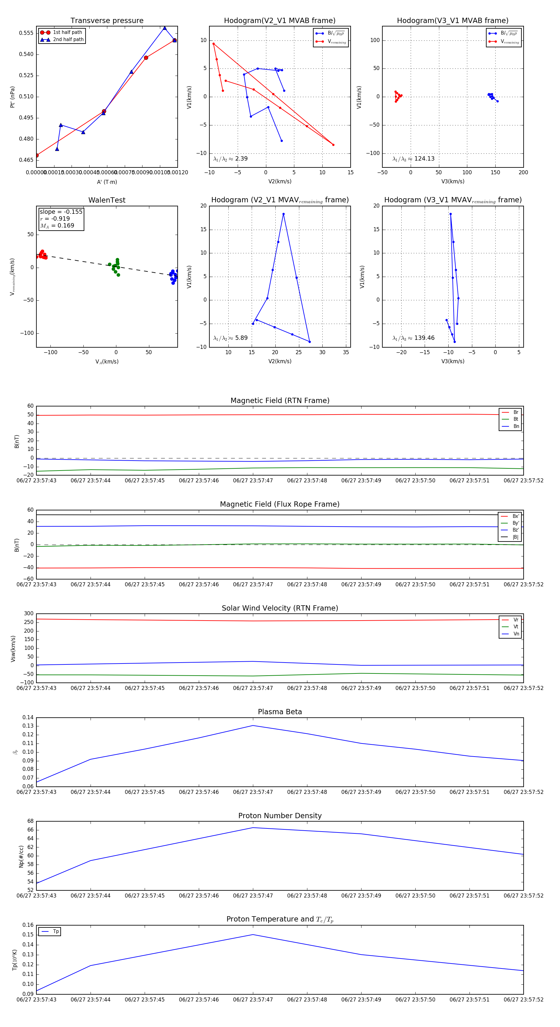
Flux Rope in 2023

Flux Rope Event 2023-06-27 23:57:43 ~ 2023-06-27 23:57:52 (10 seconds)


plot