HOME   LIST
‹–   –›

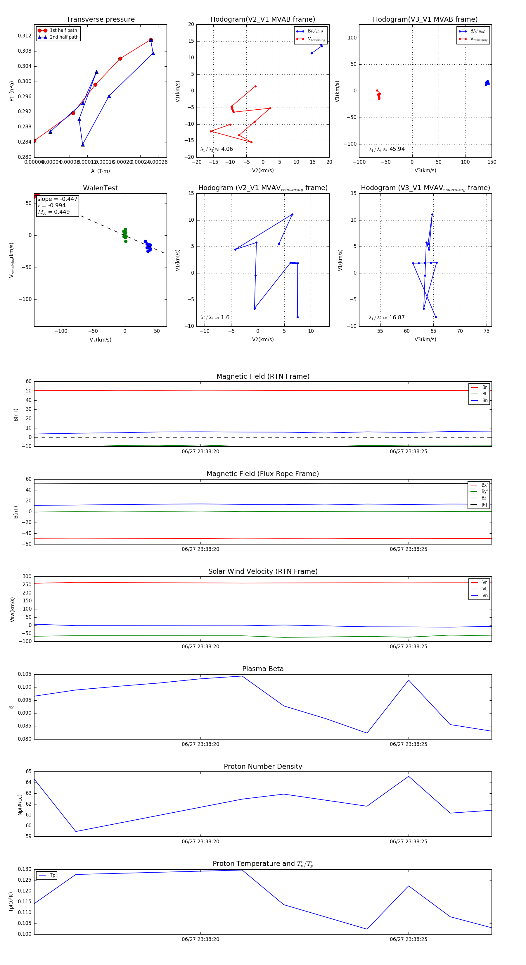
Flux Rope in 2023

Flux Rope Event 2023-06-27 23:38:16 ~ 2023-06-27 23:38:27 (12 seconds)


plot