HOME   LIST
‹–   –›

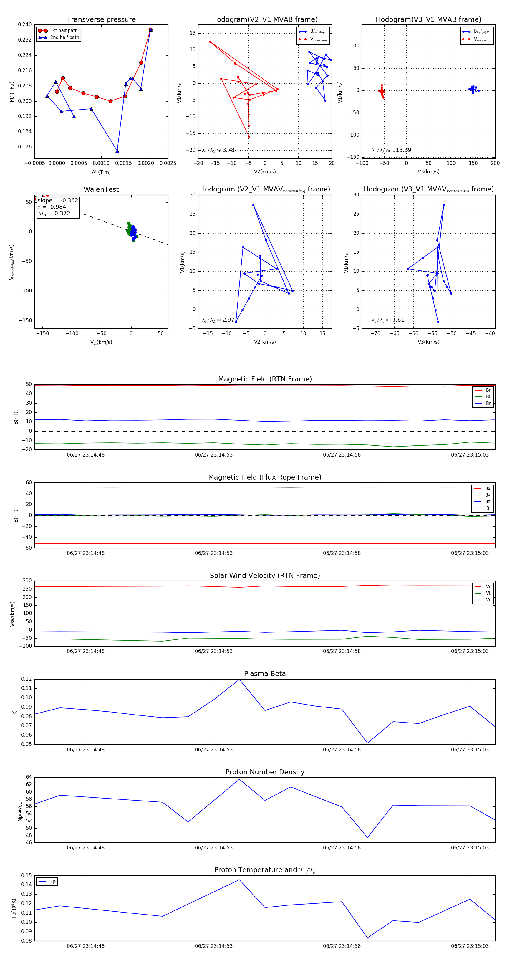
Flux Rope in 2023

Flux Rope Event 2023-06-27 23:14:46 ~ 2023-06-27 23:15:04 (19 seconds)


plot