HOME   LIST
‹–   –›

Flux Rope in 2023

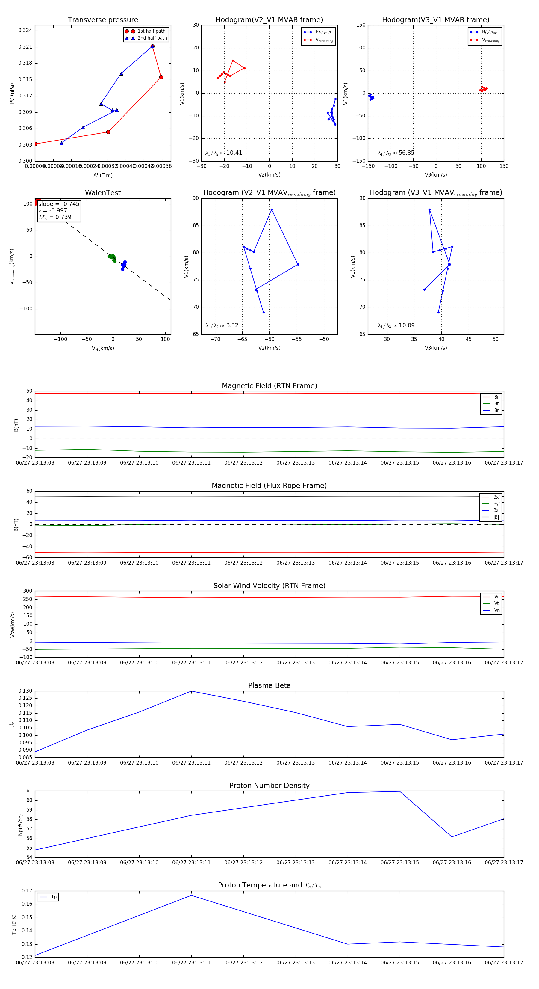
Flux Rope Event 2023-06-27 23:13:08 ~ 2023-06-27 23:13:17 (10 seconds)


plot