HOME   LIST
‹–   –›

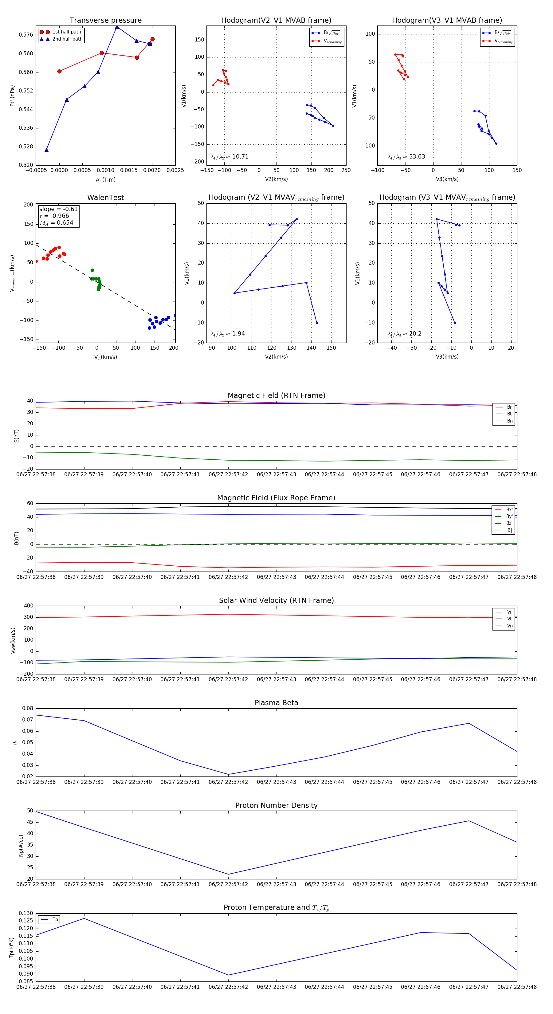
Flux Rope in 2023

Flux Rope Event 2023-06-27 22:57:38 ~ 2023-06-27 22:57:48 (11 seconds)


plot