HOME   LIST
‹–   –›

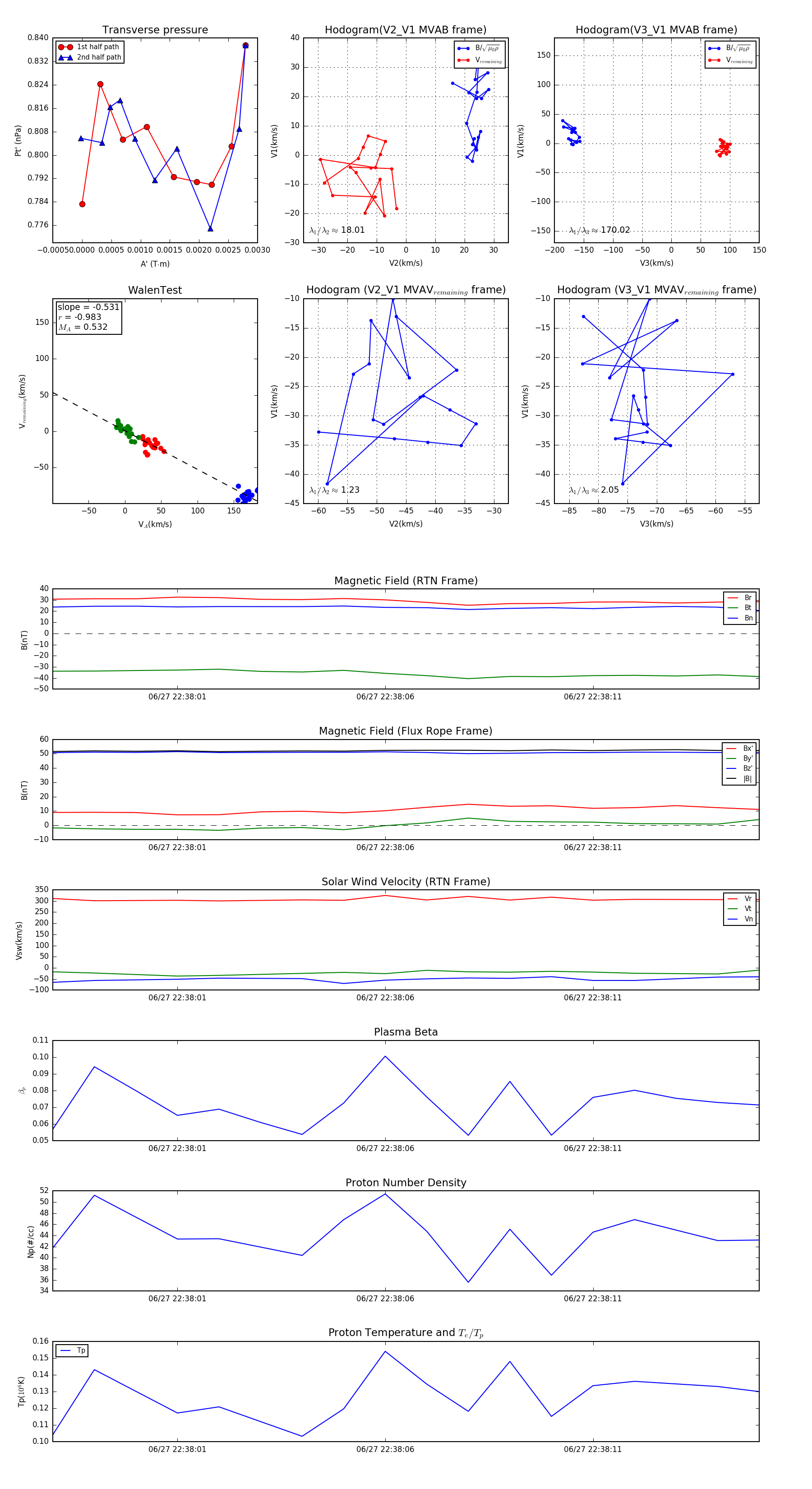
Flux Rope in 2023

Flux Rope Event 2023-06-27 22:37:58 ~ 2023-06-27 22:38:15 (18 seconds)


plot