HOME   LIST
‹–   –›

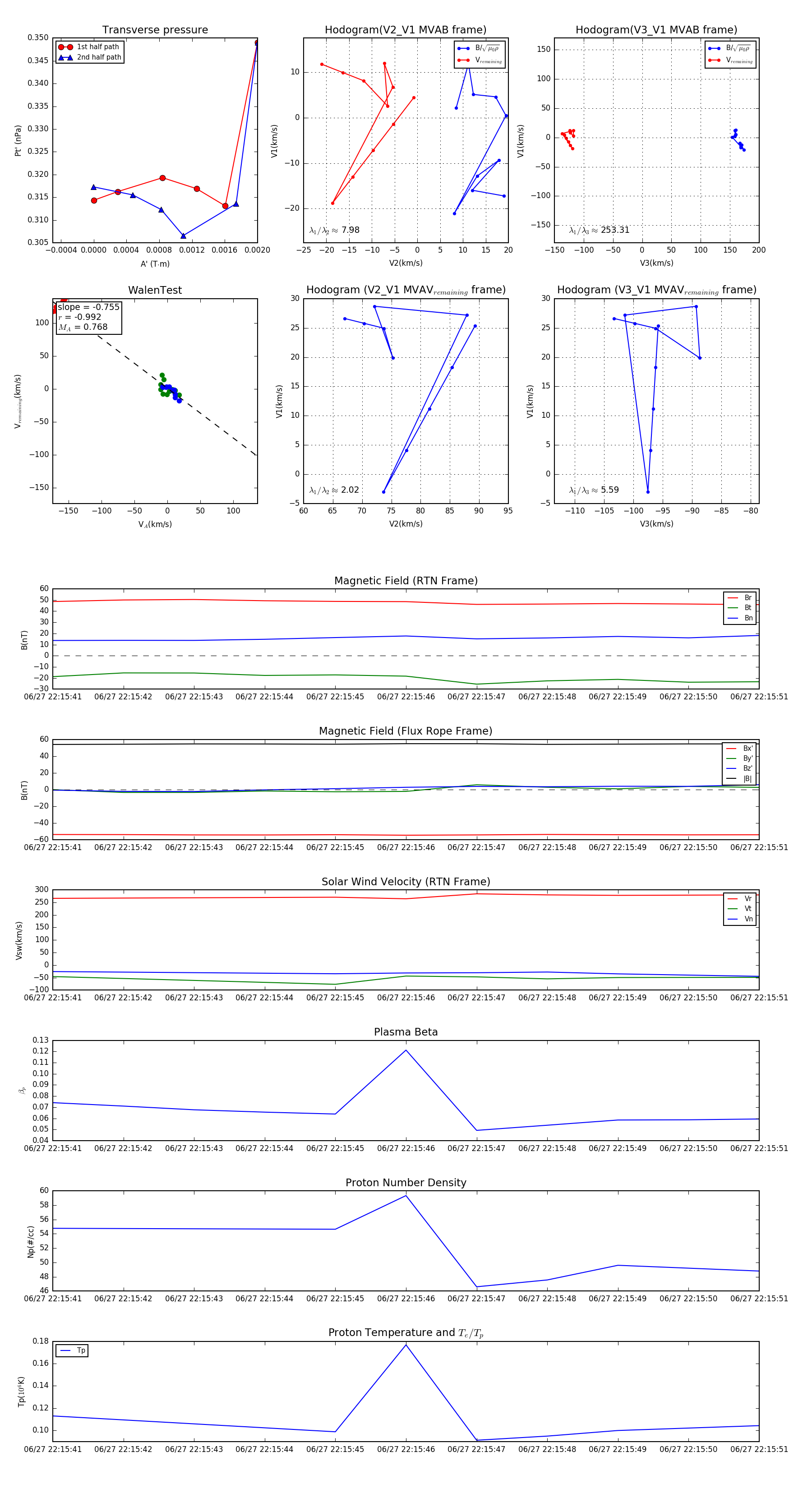
Flux Rope in 2023

Flux Rope Event 2023-06-27 22:15:41 ~ 2023-06-27 22:15:51 (11 seconds)


plot