HOME   LIST
‹–   –›

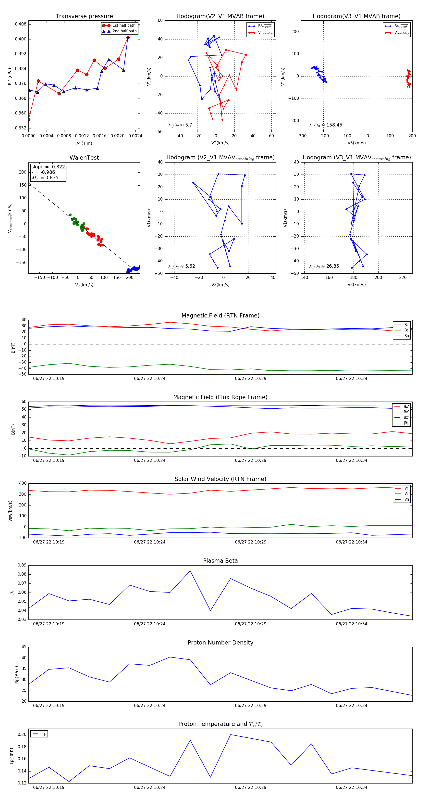
Flux Rope in 2023

Flux Rope Event 2023-06-27 22:10:18 ~ 2023-06-27 22:10:37 (20 seconds)


plot