HOME   LIST
‹–   –›

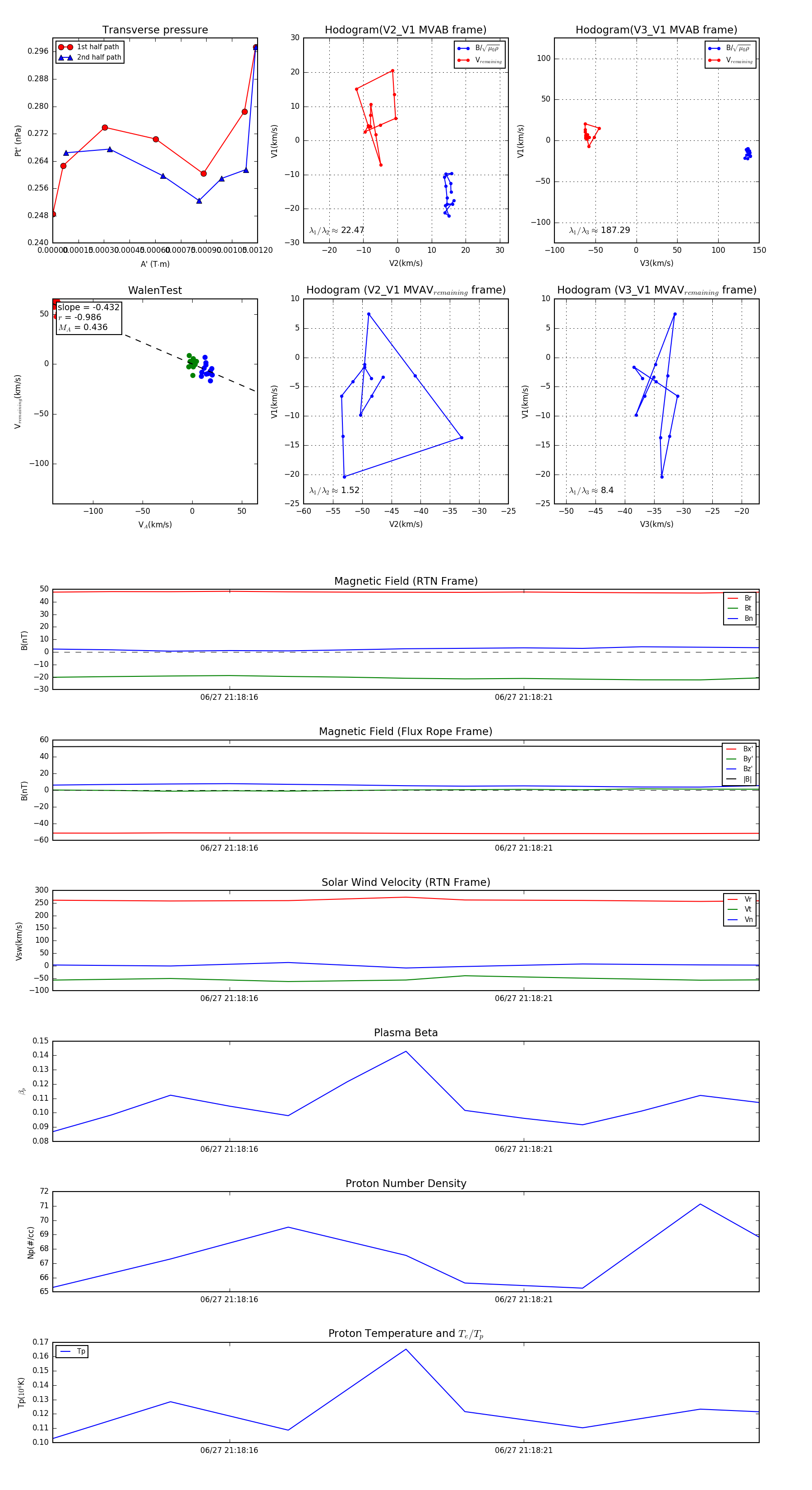
Flux Rope in 2023

Flux Rope Event 2023-06-27 21:18:13 ~ 2023-06-27 21:18:25 (13 seconds)


plot