HOME   LIST
‹–   –›

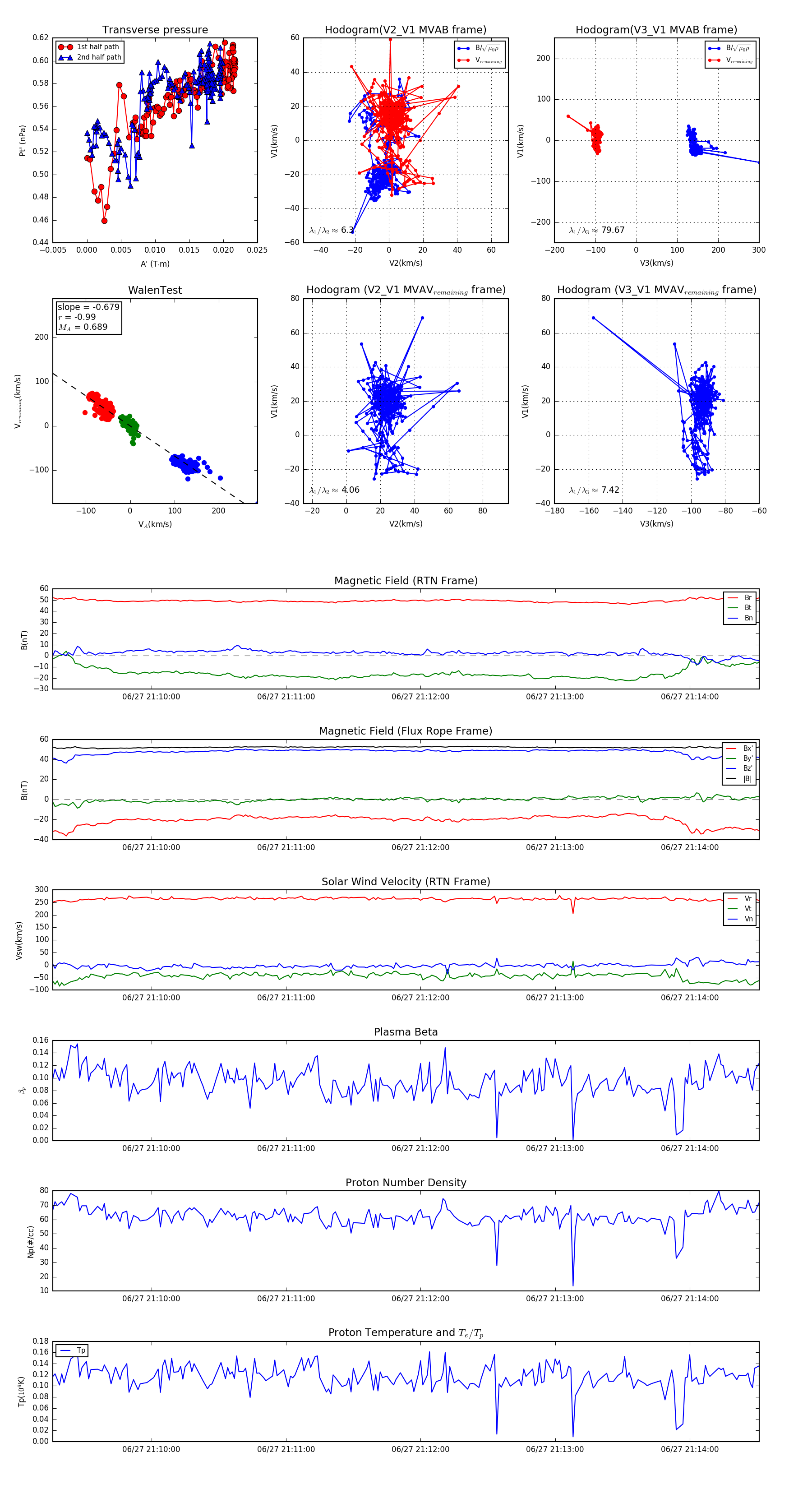
Flux Rope in 2023

Flux Rope Event 2023-06-27 21:09:16 ~ 2023-06-27 21:14:31 (316 seconds)


plot