HOME   LIST
‹–   –›

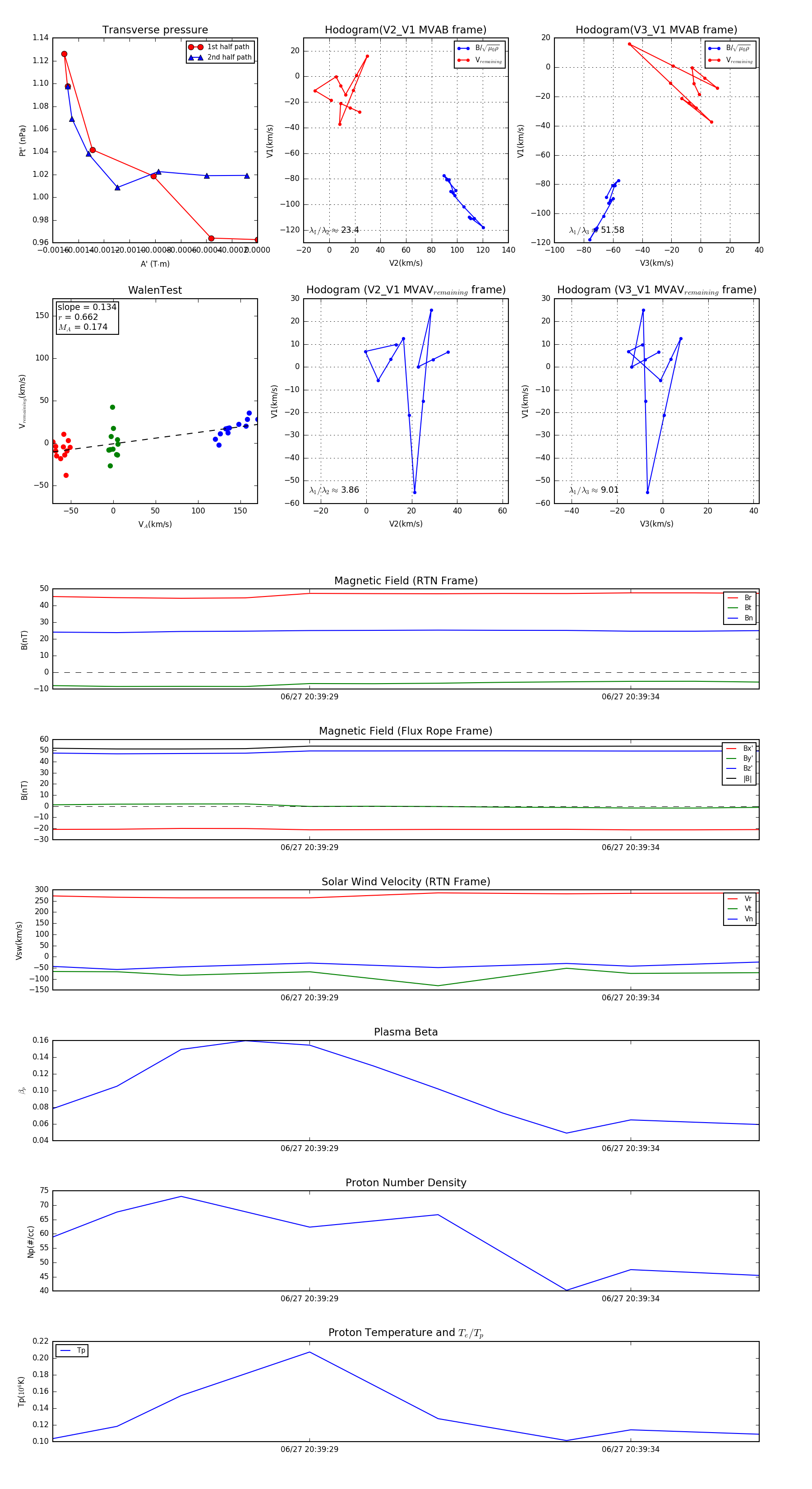
Flux Rope in 2023

Flux Rope Event 2023-06-27 20:39:25 ~ 2023-06-27 20:39:36 (12 seconds)


plot