HOME   LIST
‹–   –›

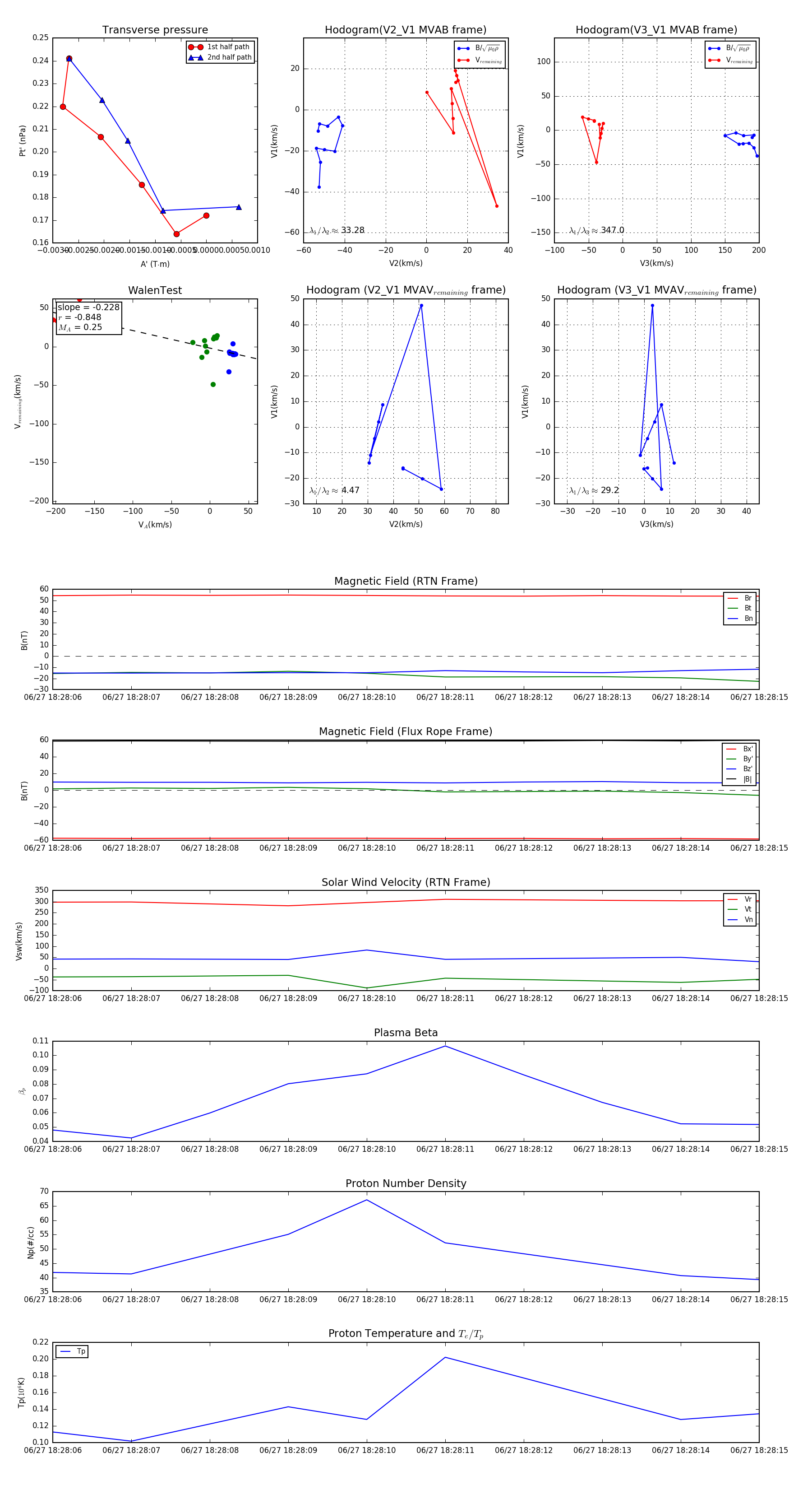
Flux Rope in 2023

Flux Rope Event 2023-06-27 18:28:06 ~ 2023-06-27 18:28:15 (10 seconds)


plot