HOME   LIST
‹–   –›

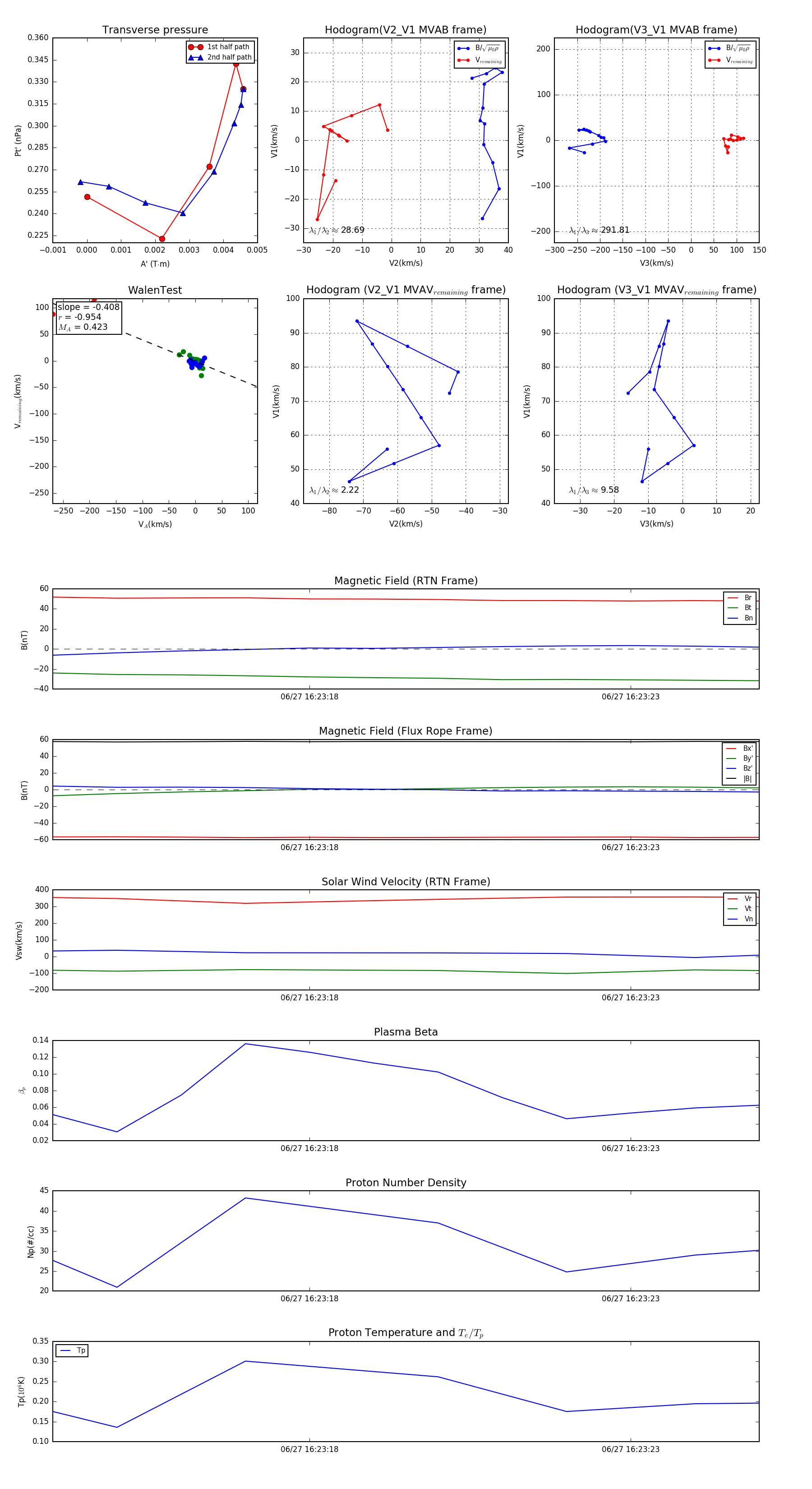
Flux Rope in 2023

Flux Rope Event 2023-06-27 16:23:14 ~ 2023-06-27 16:23:25 (12 seconds)


plot