HOME   LIST
‹–   –›

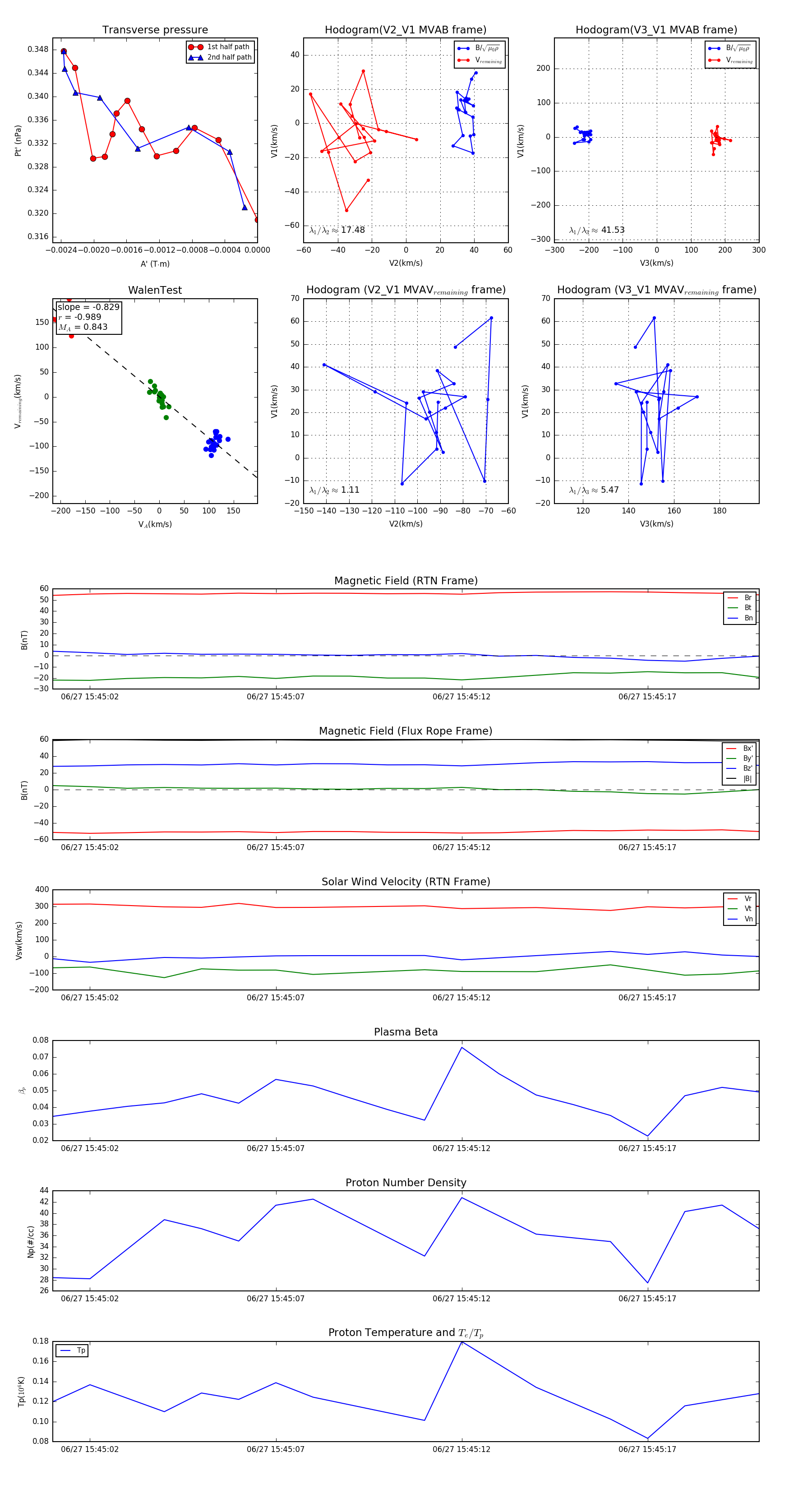
Flux Rope in 2023

Flux Rope Event 2023-06-27 15:45:01 ~ 2023-06-27 15:45:20 (20 seconds)


plot