HOME   LIST
‹–   –›

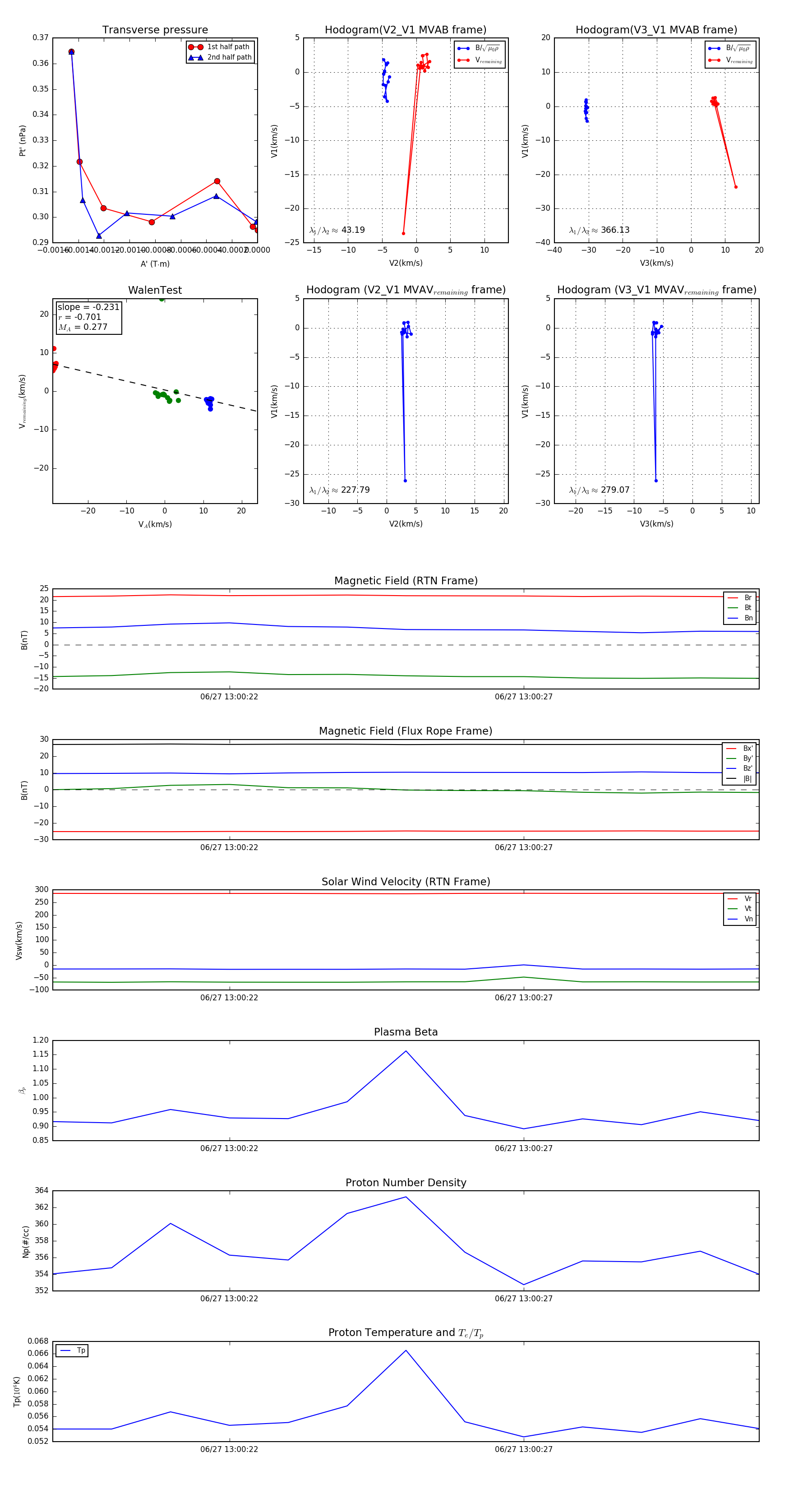
Flux Rope in 2023

Flux Rope Event 2023-06-27 13:00:19 ~ 2023-06-27 13:00:31 (13 seconds)


plot